正文内容区域请使用tab按钮切换浏览

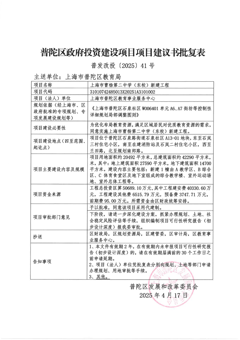
关于上海市曹杨第二中学(东校)新建工程项目建议书的批复

主送单位:上海市普陀区教育局

项目名称

上海市曹杨第二中学(东校)新建工程

项目代码

31010742485013X20251A3101002

项目(法人)单位

上海市普陀区教育事业服务中心

规划依据(经上海市、区政府批准的专项规划、专项发展建设规划等)

《上海市普陀区石泉社区WO06401单元A6、A7街坊等控制性详细规划局部调整图则》

项目建设必要性

为优化布局教育资源,满足区域居民对优质教育资源的需求,同意实施上海市曹杨第二中学(东校)新建工程。

项目建设地点(四至范围、起讫点)

项目位于普陀区石泉路街道石泉社区A13-01地块,东至石岚三村住宅小区,南至在建消防站及石岚二村住宅小区,西至兰田路,北至规划南郑路。

项目主要建设内容及规模

项目用地面积约20492平方米,总建筑面积约42290平方米,米,其中:地上建筑面积27590平方米,地下建筑面积14700平方米。建设内容主要包括:新建1幢由A教学区、B综合区、C体育食堂区及地下室组成的综合教学楼、室外运动场地、室外总体工程等。

项目资金来源

工程总投资匡算50689.10万元,其中工程建安费40330.60万元,工程建设其他费6515.79万元,预备费3747.71万元,前期费95.00万元。所需资金由区财政统筹安排。

项目审批部门意见

予以批准,同意该项目采用代建制。

下阶段,请进一步深化建设方案,抓紧办理规划、土地、社会稳定风险评估等手续,组织编制项目可行性研究报告(初步设计深度)报我委审批。

抄送

区财政局,区规划资源局,区建管委,区审计局,区教育事业服务中心。

告知事项

1、本文件有效期2年,在有效期内未申报项目可行性研究报告(初步设计深度)的,请在有效期届满前的30个工作日之前申请延期。

2、项目(法人)单位凭批复表分别向规划、土地等部门申请办理规划、用地审批等手续。

3、其他。

普陀区发展和改革委员会

2025年4月17日

分享:

我要留言

留言选登

特殊稿件右侧区域内容请使用tab按钮切换浏览