正文内容区域请使用tab按钮切换浏览
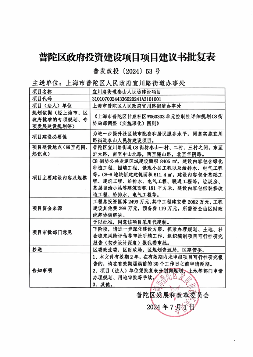
关于宜川路街道泰山人民坊建设项目项目建议书的批复
主送单位:上海市普陀区人民政府宜川路街道办事处
| 项目名称 |
宜川路街道泰山人民坊建设项目 |
| 项目代码 |
31010700244336620241A3101001 |
| 项目(法人)单位 |
上海市普陀区人民政府宜川路街道办事处 |
| 规划依据(经上海市、区政府批准的专项规划、专项发展建设规划等) |
《上海市普陀区甘泉社区W060303单元控制性详细规划C8街坊局部调整(实施深化)图则》 |
| 项目建设必要性 |
为进一步提升社区城市配套和居民服务水平,同意实施宜川路街道泰山人民坊建设项目。 |
| 项目建设地点(四至范围、起讫点) |
普陀区宜川路街道C8街坊泰山一村、二村、三村之间,东至沪太路,南至中山北路,西至骊山路,北至华阴路。 |
| 项目主要建设内容及规模 |
C8街坊公共走道区域建设面积8405㎡,建设内容包含绿化种植工程、围墙工程、景观小品工程以及给排水、电气工程等。C8-6地块新建建筑面积611.4㎡,建设内容包含基础工程、建筑工程、给排水、电气工程、暖通工程等。垃圾房、基层自治小站等建筑面积181平方米,建设内容包括装修改造工程、给排水、电气工程等。 |
| 项目资金来源 |
工程总投资匡算2499万元,其中工程建安费2082万元,工程建设其他费298万元,预备费119万元。所需资金由区财政统筹协调解决。 |
| 项目审批部门意见 |
予以批准,同意该项目采用代建制。 |
| 下阶段,请进一步深化建设方案,抓紧办理规划、土地、社会稳定风险评估等审批手续工作,组织编制项目可行性研究报告(初步设计深度)报我委审批。 |
|
| 抄送 |
区委政法委,区财政局,区规划资源局,区建管委。 |
| 告知事项 |
1、本文件有效期2年,在有效期内未申报项目可行性研究报告的,请在有效期届满前的30个工作日之前申请延期。 2、项目(法人)单位凭批复表分别向规划、土地等部门申请办理规划、用地审批等手续。 3、其他。 |
普陀区发展和改革委员会
2024年7月1日
我要留言