正文内容区域请使用tab按钮切换浏览
关于普陀区“西部区域性医疗中心(暂定)”床位设置的请示
索引号:
SY310107202401466
主题分类:
卫生
公开属性:
主动公开
成文日期:
2024年08月20日
发文字号:
普卫健〔2024〕17号
发布日期:
2024年08月20日
公开主体:
上海市普陀区卫生健康委员会
上海市卫生健康委员会:
目前普陀区设有3家三级医院(2所综合、1所专科)、2家二级综合性医院、3家二级专科医院、12家社区卫生服务中心、2家分中心及48个社区卫生服务站点。全区户籍人口每千人口卫生技术人员12.90人,每千人口床位8.87张,呈现“东强西弱”的医疗布局,资源配置相对不足,在全市排位靠后。
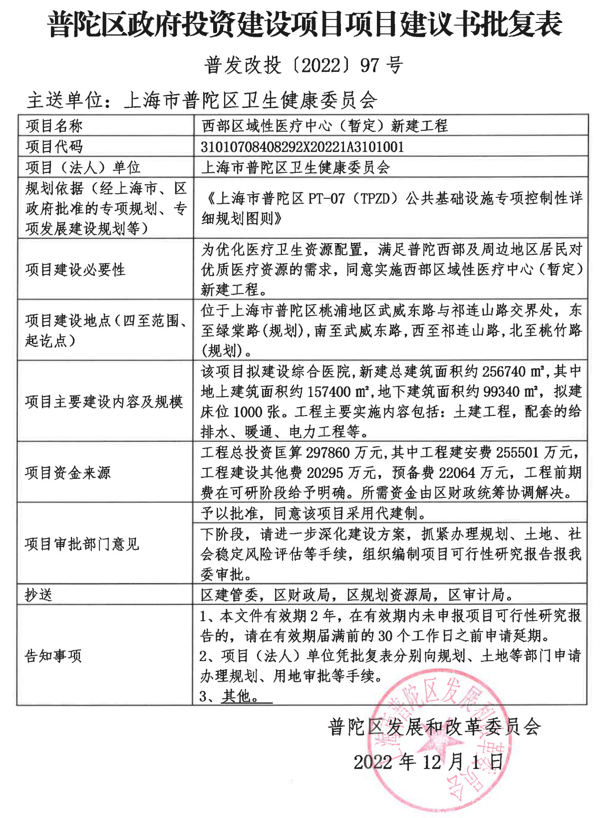
为服务普陀区经济社会发展大局,促进区域医疗卫生资源均衡布局,满足人民群众日益增长的高品质健康服务和医疗保障需求,按照新时期卫生健康工作方针和健康上海建设总体部署要求,《普陀区“十四五”规划和二〇三五年远景目标纲要分工方案》(普委办发〔2021〕15号),明确“优化桃浦、真如、万里医疗资源布局,新建西部区域性医疗中心”。2022年12月普陀区卫生健康委员会取得该项目建议书批复(普发改投〔2022〕97号)(见附件),2024年3月1日普陀区区委书记专题会第83次会议明确该项目建设方案。
新建的“西部区域性医疗中心(暂定)”项目位于上海市普陀区桃浦科技智慧城(W06-1401单元)064-02地块,用地面积约38326平方米,建筑面积239186.0平方米,其中,地下三层约99644.1平方米,地上17层约139541.9平方米,拟开设床位1000张,建成后将由普陀区中心医院负责运营管理。
为了使建设工作顺利推进,现向上海市卫生健康委员会申请普陀区“西部区域性医疗中心(暂定)”核定床位数1000张。
以上申请妥否,请批示。
附件:普陀区政府投资建设项目项目建议书批复表
上海市普陀区卫生健康委员会
2024年8月20日
附件

分享:
我要留言