正文内容区域请使用tab按钮切换浏览
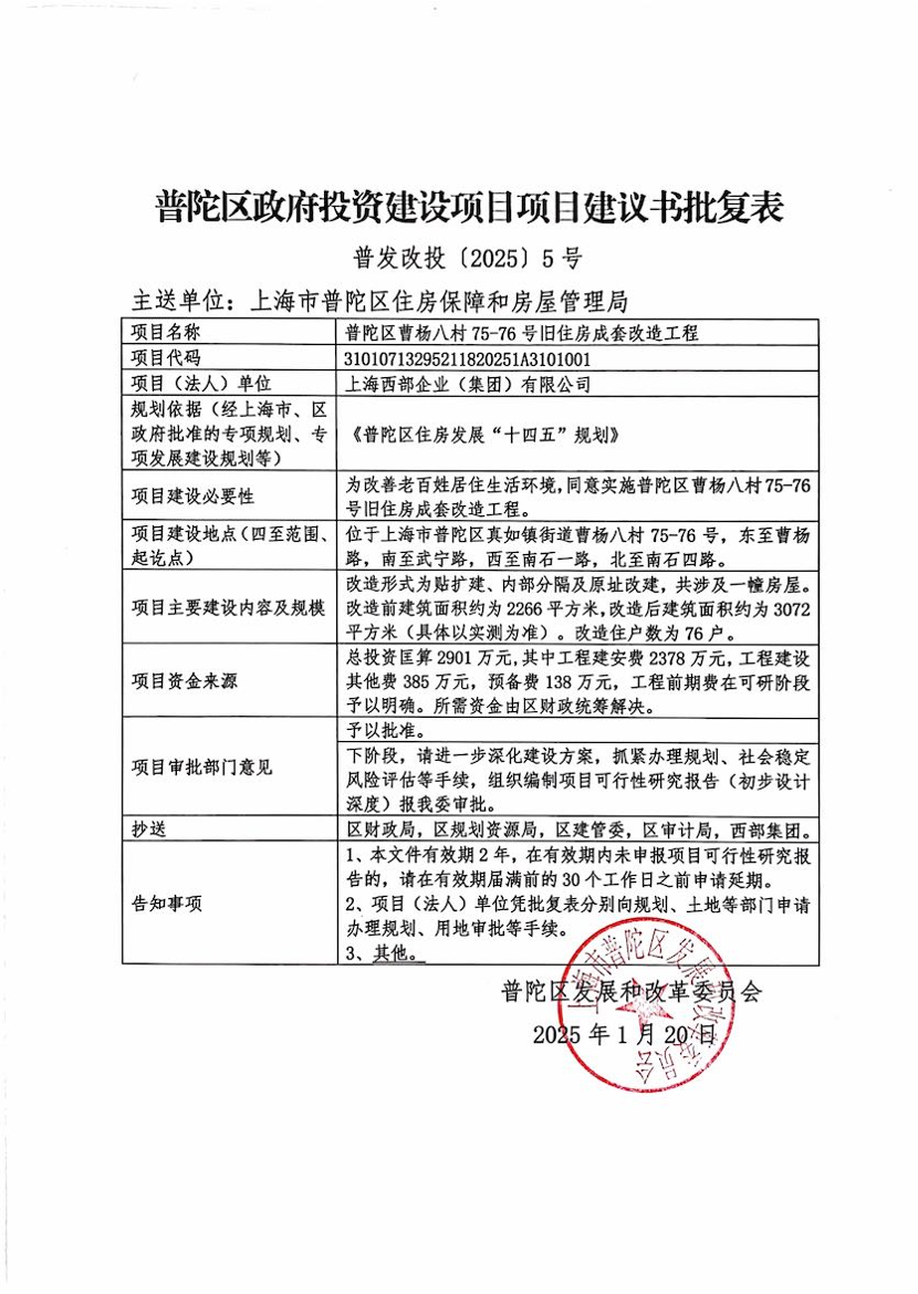
关于普陀区曹杨八村75-76号旧住房成套改造工程项目建议书的批复
索引号:
SY310107202500182
主题分类:
其他
公开属性:
主动公开
成文日期:
2025年01月20日
发文字号:
普发改投〔2025〕5号
发布日期:
2025年01月20日
公开主体:
上海市普陀区发展和改革委员会
主送单位:上海市普陀区住房保障和房屋管理局
项目名称 |
普陀区曹杨八村75-76号旧住房成套改造工程 |
项目代码 |
31010713295211820251A3101001 |
项目(法人)单位 |
上海西部企业(集团)有限公司 |
规划依据(经上海市、区政府批准的专项规划、专项发展建设规划等) |
《普陀区住房发展“十四五”规划》 |
项目建设必要性 |
为改善老百姓居住生活环境,同意实施普陀区曹杨八村75-76号旧住房成套改造工程。 |
项目建设地点(四至范围、起讫点) |
位于上海市普陀区真如镇街道曹杨八村75-76号,东至曹杨路,南至武宁路,西至南石一路,北至南石四路。 |
项目主要建设内容及规模 |
改造形式为贴扩建、内部分隔及原址改建,共涉及一幢房屋。改造前建筑面积约为2266平方米,改造后建筑面积约为3072平方米(具体以实测为准)。改造住户数为76户。 |
项目资金来源 |
总投资匡算2901万元,其中工程建安费2378万元,工程建设其他费385万元,预备费138万元,工程前期费在可研阶段予以明确。所需资金由区财政统筹解决。 |
项目审批部门意见 |
予以批准。 |
下阶段,请进一步深化建设方案,抓紧办理规划、社会稳定风险评估等手续,组织编制项目可行性研究报告(初步设计深度)报我委审批。 |
|
抄送 |
区财政局,区规划资源局,区建管委,区审计局,西部集团。 |
告知事项 |
1、本文件有效期2年,在有效期内未申报项目可行性研究报告的,请在有效期届满前的30个工作日之前申请延期。 2、项目(法人)单位凭批复表分别向规划、土地等部门申请办理规划、用地审批等手续。 3、其他。 |
普陀区发展和改革委员会
2025年1月20日
分享:
我要留言