正文内容区域请使用tab按钮切换浏览
关于桃浦智创城东部拓展区A03-06地块公共绿地新建工程项目建议书的批复
索引号:
SY310107202501787
主题分类:
其他
公开属性:
主动公开
成文日期:
2025年09月03日
发文字号:
普发改投〔2025〕103号
发布日期:
2025年09月03日
公开主体:
上海市普陀区发展和改革委员会
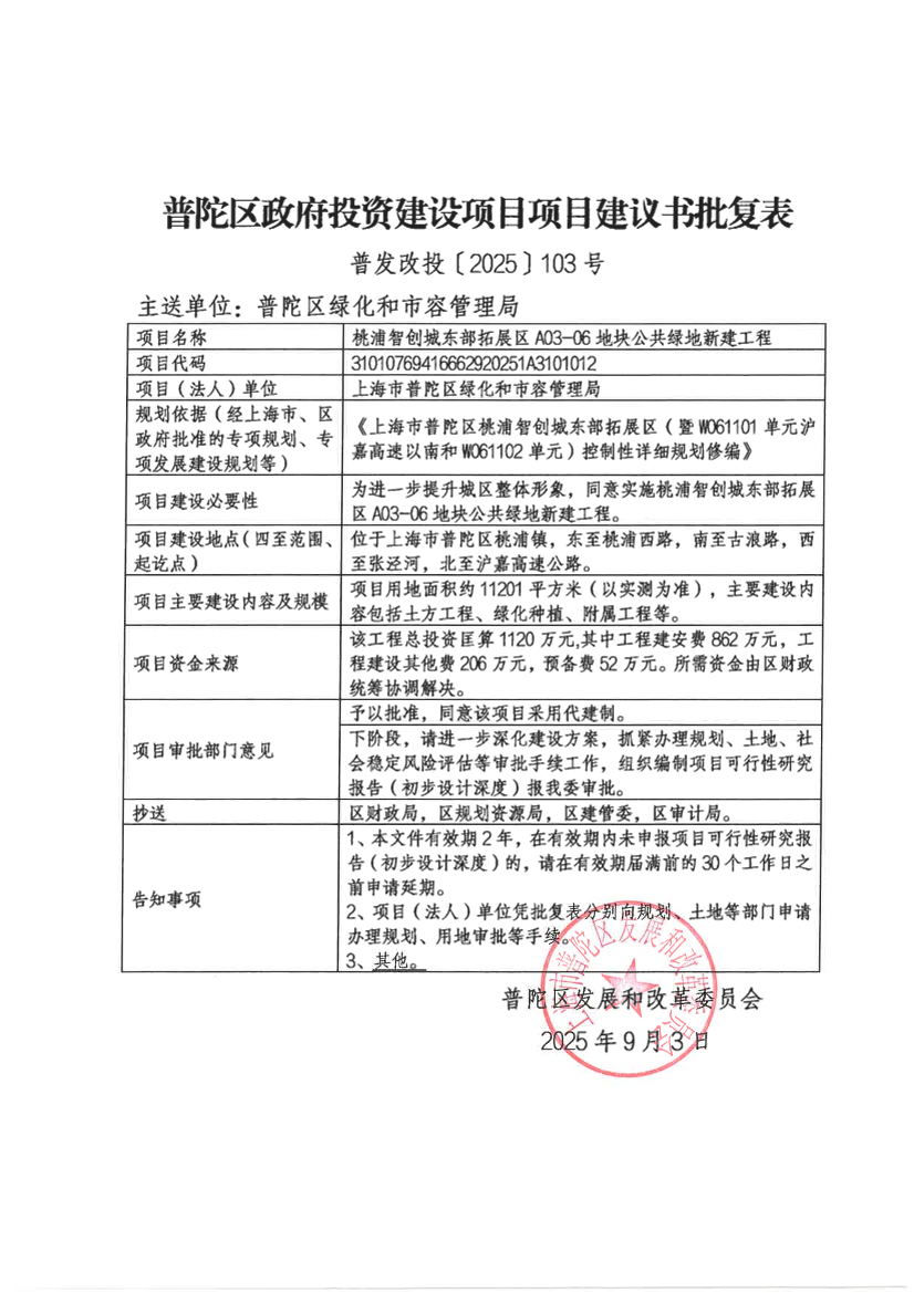
主送单位:普陀区绿化和市容管理局
项目名称 |
桃浦智创城东部拓展区A03-06地块公共绿地新建工程 |
项目代码 |
31010769416662920251A3101012 |
项目(法人)单位 |
上海市普陀区绿化和市容管理局 |
规划依据(经上海市、区政府批准的专项规划、专项发展建设规划等) |
《上海市普陀区桃浦智创城东部拓展区(暨W061101单元沪嘉高速以南和W061102单元)控制性详细规划修编》 |
项目建设必要性 |
为进一步提升城区整体形象,同意实施桃浦智创城东部拓展区A03-06地块公共绿地新建工程。 |
项目建设地点(四至范围、起讫点) |
位于上海市普陀区桃浦镇,东至桃浦西路,南至古浪路,西至张泾河,北至沪嘉高速公路。 |
项目主要建设内容及规模 |
项目用地面积约11201平方米(以实测为准),主要建设内容包括土方工程、绿化种植、附属工程等。 |
项目资金来源 |
该工程总投资匡算1120万元,其中工程建安费862万元,工程建设其他费206万元,预备费52万元。所需资金由区财政统筹协调解决。 |
项目审批部门意见 |
予以批准,同意该项目采用代建制。 |
下阶段,请进一步深化建设方案,抓紧办理规划、土地、社会稳定风险评估等审批手续工作,组织编制项目可行性研究报告(初步设计深度)报我委审批。 |
|
抄送 |
区财政局,区规划资源局,区建管委,区审计局。 |
告知事项 |
1、本文件有效期2年,在有效期内未申报项目可行性研究报告(初步设计深度)的,请在有效期届满前的30个工作日之前申请延期。 2、项目(法人)单位凭批复表分别向规划、土地等部门申请办理规划、用地审批等手续。 3、其他。 |
普陀区发展和改革委员会
2025年9月3日
分享:
我要留言