正文内容区域请使用tab按钮切换浏览
关于简阳路(青衣江路-怒江北路)道路新建工程项目建议书的批复
索引号:
SY310107202401355
主题分类:
其他
公开属性:
主动公开
成文日期:
2024年07月10日
发文字号:
普发改投〔2024〕59号
发布日期:
2024年07月10日
公开主体:
上海市普陀区发展和改革委员会
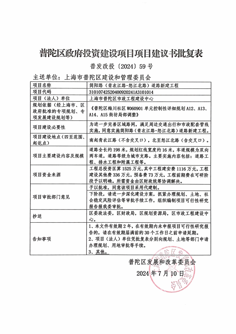
主送单位:上海市普陀区建设和管理委员会
| 项目名称 |
简阳路(青衣江路-怒江北路)道路新建工程 |
| 项目代码 |
31010742520400920241A3101014 |
| 项目(法人)单位 |
上海市普陀区市政工程建设中心 |
| 规划依据(经上海市、区政府批准的专项规划、专项发展建设规划等) |
《普陀区梅川社区W060901单元控制性详细规划A12、A13、A14、A15街坊局部调整》 |
| 项目建设必要性 |
为进一步完善区域路网,满足周边交通出行和市政配套管线实施,同意实施简阳路(青衣江路-怒江北路)道路新建工程。 |
| 项目建设地点(四至范围、起讫点) |
南起青衣江路(不含交叉口),北至怒江北路(含交叉口)。 |
| 项目主要建设内容及规模 |
道路全长约198米,规划红线宽度约16米,车道规模为双向两车道,道路等级为城市支路。主要实施内容包括:道路工程、排水工程和附属工程等。 |
| 项目资金来源 |
工程总投资匡算1525万元,其中工程建安费1116万元,工程建设其他费336万元,预备费73万元,工程前期费在可研阶段予以明确。所需资金由区财政统筹协调解决。 |
| 项目审批部门意见 |
予以批准,同意该项目采用代建制。 |
| 下阶段,请进一步深化建设方案,抓紧办理规划、土地、社会稳定风险评估等审批手续工作,组织编制项目可行性研究报告报我委审批。 |
|
| 抄送 |
区委政法委,区财政局,区规划资源局,区市政工程建设中心。 |
| 告知事项 |
1、本文件有效期2年,在有效期内未申报项目可行性研究报告的,请在有效期届满前的30个工作日之前申请延期。 2、项目(法人)单位凭批复表分别向规划、土地等部门申请办理规划、用地审批等手续。 3、其他。 |
普陀区发展和改革委员会
2024年7月10日
分享:
我要留言