正文内容区域请使用tab按钮切换浏览
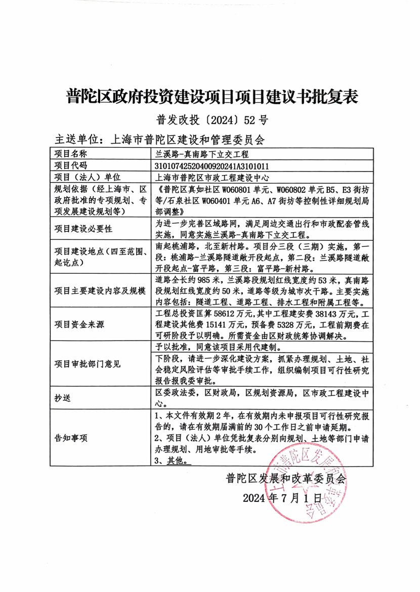
关于兰溪路-真南路下立交工程项目建议书的批复
主送单位:上海市普陀区建设和管理委员会
| 项目名称 |
兰溪路-真南路下立交工程 |
| 项目代码 |
31010742520400920241A3101011 |
| 项目(法人)单位 |
上海市普陀区市政工程建设中心 |
| 规划依据(经上海市、区政府批准的专项规划、专项发展建设规划等) |
《普陀区真如社区W060801单元、W060802单元B5、E3街坊等/石泉社区W060401单元A6、A7街坊等控制性详细规划局部调整》 |
| 项目建设必要性 |
为进一步完善区域路网,满足周边交通出行和市政配套管线实施,同意实施兰溪路-真南路下立交工程。 |
| 项目建设地点(四至范围、起讫点) |
南起桃浦路,北至新村路。项目分三段(三期)实施,第一段:桃浦路-兰溪路隧道敞开段起点,第二段:兰溪路隧道敞开段起点-富平路,第三段:富平路-新村路。 |
| 项目主要建设内容及规模 |
道路全长约985米,兰溪路段规划红线宽度约53米,真南路段规划红线宽度约50米,道路等级为城市次干路。主要实施内容包括:隧道工程、道路工程、排水工程和附属工程等。 |
| 项目资金来源 |
工程总投资匡算58612万元,其中工程建安费38143万元,工程建设其他费15141万元,预备费5328万元,工程前期费在可研阶段予以明确。所需资金由区财政统筹协调解决。 |
| 项目审批部门意见 |
予以批准,同意该项目采用代建制。 |
| 下阶段,请进一步深化建设方案,抓紧办理规划、土地、社会稳定风险评估等审批手续工作,组织编制项目可行性研究报告报我委审批。 |
|
| 抄送 |
区委政法委,区财政局,区规划资源局,区市政工程建设中心。 |
| 告知事项 |
1、本文件有效期2年,在有效期内未申报项目可行性研究报告的,请在有效期届满前的30个工作日之前申请延期。 2、项目(法人)单位凭批复表分别向规划、土地等部门申请办理规划、用地审批等手续。 3、其他。 |
普陀区发展和改革委员会
2024年7月1日
我要留言