正文内容区域请使用tab按钮切换浏览

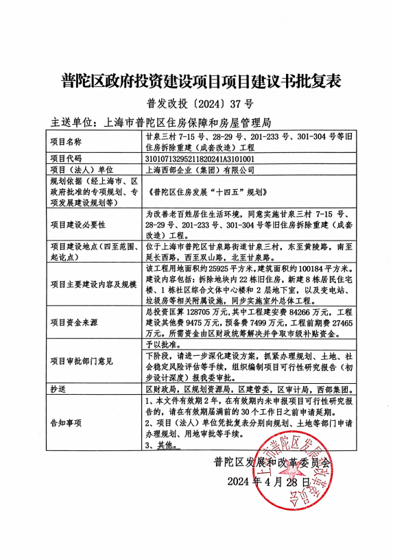
关于甘泉三村7-15号、28-29号、201-233号、301-304号等旧住房拆除重建(成套改造)工程项目建议书的批复

主送单位:上海市普陀区住房保障和房屋管理局

项目名称

甘泉三村7-15号、28-29号、201-233号、301-304号等旧住房拆除重建(成套改造)工程

项目代码

31010713295211820241A3101001

项目(法人)单位

上海西部企业(集团)有限公司

规划依据(经上海市、区政府批准的专项规划、专项发展建设规划等)

《普陀区住房发展“十四五”规划》

项目建设必要性

为改善老百姓居住生活环境,同意实施甘泉三村7-15号、28-29号、201-233号、301-304号等旧住房拆除重建(成套改造)工程。

项目建设地点(四至范围、起讫点)

位于上海市普陀区甘泉路街道甘泉三村,东至黄陵路,南至延长西路,西至双山路,北至甘泉路。

项目主要建设内容及规模

该工程用地面积约25925平方米,建筑面积约100184平方米。建设内容包括:拆除地块内22栋旧住房,新建8栋居民住宅楼、1栋社区综合文体中心楼和2层地下室,以及变电站、垃圾房等相关附属设施,同步实施室外总体工程。

项目资金来源

总投资匡算128705万元,其中工程建安费84266万元,工程建设其他费9475万元,预备费7499万元,工程前期费27465万元。所需资金由区财政统筹解决并争取市级补贴资金。

项目审批部门意见

予以批准。

下阶段,请进一步深化建设方案,抓紧办理规划、土地、社会稳定风险评估等手续,组织编制项目可行性研究报告(初步设计深度)报我委审批。

抄送

区财政局,区规划资源局,区建管委,区审计局,西部集团。

告知事项

1、本文件有效期2年,在有效期内未申报项目可行性研究报告的,请在有效期届满前的30个工作日之前申请延期。

2、项目(法人)单位凭批复表分别向规划、土地等部门申请办理规划、用地审批等手续。

3、其他。

普陀区发展和改革委员会

                              2024年4月28日


分享:

我要留言

留言选登

特殊稿件右侧区域内容请使用tab按钮切换浏览