正文内容区域请使用tab按钮切换浏览
准予民办非企业单位变更登记[2023]0076号决定书
索引号:
SY310107202301284
主题分类:
社团管理
公开属性:
主动公开
成文日期:
2023年06月12日
发文字号:
沪普民社登〔2023〕76号
发布日期:
2023年06月12日
公开主体:
上海市普陀区民政局
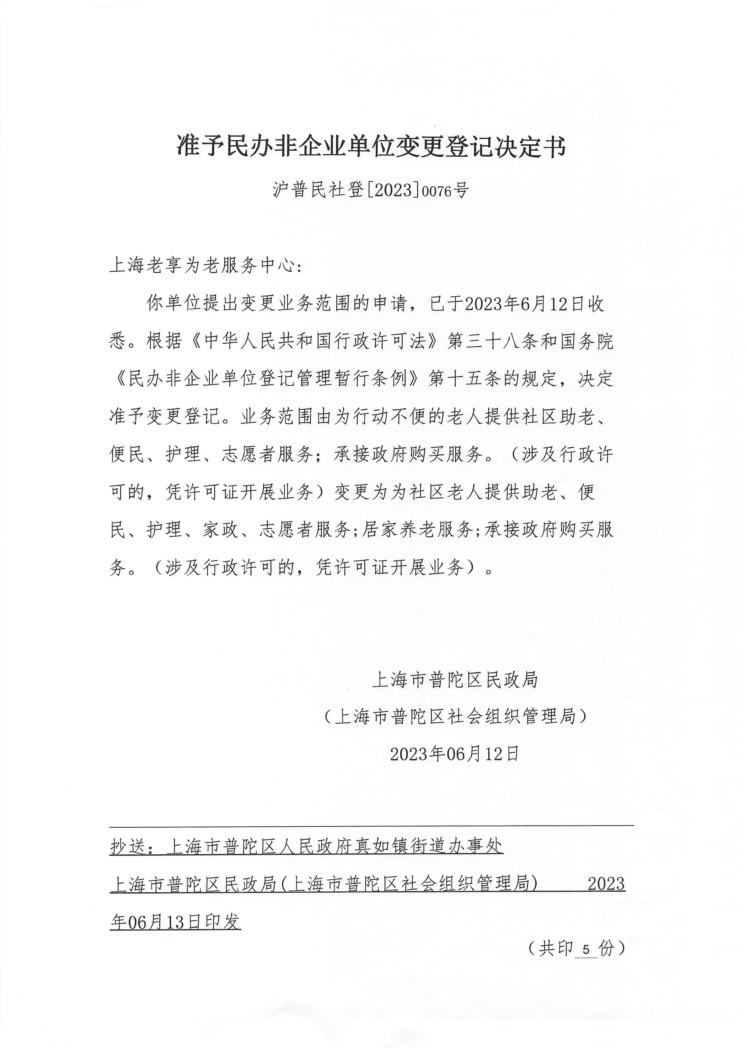
上海老享为老服务中心:
你单位提出变更业务范围的申请,已于2023年6月12日收悉。根据《中华人民共和国行政许可法》第三十八条和国务院《民办非企业单位登记管理暂行条例》第十五条的规定,决定准予变更登记。业务范围由为行动不便的老人提供社区助老、便民、护理、志愿者服务;承接政府购买服务。(涉及行政许可的,凭许可证开展业务)变更为为社区老人提供助老、便民、护理、家政、志愿者服务;居家养老服务;承接政府购买服务。(涉及行政许可的,凭许可证开展业务)。
上海市普陀区民政局
(上海市普陀区社会组织管理局)
2023年06月12日
分享:
我要留言