正文内容区域请使用tab按钮切换浏览
上海市普陀区发改委关于下达《普陀区2022年国民经济和社会发展计划执行情况与2023年国民经济和社会发展计划》的通知
上海市普陀区发改委关于下达
《普陀区2022年国民经济和社会发展计划执行情况
与2023年国民经济和社会发展计划》的通知
区政府各委、办、局,各街道办事处、镇政府:
《普陀区2022年国民经济和社会发展计划执行情况与2023年国民经济和社会发展计划》已经普陀区第十七届人民代表大会第三次会议审议通过。现印发给你们,请认真按照执行。
特此通知。
上海市普陀区发展和改革委员会
2023年1月11日
普陀区2022年国民经济和社会发展计划执行
情况与2023年国民经济和社会发展计划
一、2022年国民经济和社会发展计划执行情况
2022年,面对百年变局和世纪疫情交织叠加的考验,全区上下以习近平新时代中国特色社会主义思想为指导,全面贯彻落实党的十九大、十九届历次全会和党的二十大精神,把学习贯彻习近平总书记考察上海重要讲话精神作为全部工作的鲜明主题和贯穿始终的突出主线,坚决贯彻党中央、国务院决策部署,在市委、市政府和区委的领导下,紧紧围绕“疫情要防住、经济要稳住、发展要安全”的要求,弘扬伟大建党精神,践行人民城市理念,高效统筹疫情防控和经济社会发展,各项工作取得来之不易的成绩,完成了全年主要目标任务。
表1 2022年普陀区国民经济和社会发展主要指标完成情况
类别 |
指标名称 |
年度目标 |
完成情况 |
责任部门 |
经济发展高质量 |
1、地区生产总值增长率* |
与市保持 同步 |
基本与市 保持同步 |
区发改委 |
2、区级财政收入增长率 |
10%以上 |
10% |
区财政局 |
|
3、“四大”重点培育产业占区级税收比重 |
提升4个 百分点 |
提升5.6个 百分点 |
区科委 区金融办 区商务委 |
|
4、外商直接投资实际到位金额增长率 |
3% |
11.5% |
区商务委 区投促办 |
|
5、新增税收亿元楼 |
3幢 |
3幢 |
区投促办 |
|
6、新增跨国公司地区总部数 |
3家 |
3家 |
区商务委 区投促办 |
|
7、新增企业上市数 |
3家 |
5家 |
区金融办 |
|
8、新认定高新技术企业数 |
45家 |
76家 |
区科委 |
|
城区形象高颜值 |
9、空气质量优良率(AQI) |
85%左右 |
84.4% |
区生态 环境局 |
10、新增绿地面积 |
20万 平方米 |
20.4万 平方米 |
区绿化 市容局 |
|
11、主要河道水质断面优于III类水体比例 |
70% |
100% |
区建管委 区生态 环境局 |
|
12、单位增加值综合能耗下降率 |
完成市下达 指标 |
完成 |
区发改委 |
|
人民生活高品质 |
13、户籍城乡登记失业人数 |
完成市下达指标 |
完成 |
区人社局 |
14、新增病床数 |
300张 |
300张 |
区卫健委 |
|
15、新增养老床位数 |
230张 |
350张 |
区民政局 |
|
16、实施旧住房综合修缮改造面积 |
70万 平方米 |
71.7万 平方米 |
区房管局 |
注:1、标“*”的指标数值为预计数。
(一)以快制快,疫情防控有力有效
助力打赢大上海保卫战。迅速建立扁平指挥、一插到底的指挥体系,坚持指挥部每日早晚工作例会、街镇每日连线调度、专项问题快研快处、区领导包保等机制,切实压减层级、整合力量、提高效率。不折不扣落实“四应四尽”,创新“抗原+核酸”“全覆盖+重点”组合筛查模式,扩增定点医院和方舱床位,以最快速度拔点断链。率先构建数字化防疫作战体系,制定实施“1+10”总攻方案,开展“无疫小区”创建,场所码规模化应用、“三出两回一流动”人员管理等多项创新举措在全市复制推广。普陀成为中心城区首批实现社会面清零和率先推进有序放开的城区。
常态化防控机制持续完善。组建应急处置专班并实体化运作,完善以核酸筛查、场所码为主的便捷灵敏早发现机制,强化“三公(工)一大”协同,果断快速处置散发疫情。落实落细重点场所、重点行业、重点人群防控措施,筑牢疫情防控坚固屏障。启动11个定点接种点和若干流动接种点位,加快推进老年人疫苗接种。疫情防控应急处置能力持续增强,千方百计筹措储备隔离房源,分层分类开展全链条全要素应急演练。落实优化防控“二十条”“新十条”等措施,不断优化疫情防控新举措,切实巩固来之不易的疫情防控成果。
(二)纾困增能,经济发展韧性凸显
经济逐步企稳向好。全年经济呈现“良好开局、深度回落、快速反弹、持续恢复”的V型反转态势,主要指标边际改善,地区生产总值逐季回升,区级财政收入同比增长10%,在全市居于前列。“四大”重点培育产业占区级税收的比重达36.58%,较上年度提升5.03个百分点。现代服务业占区级税收比重达61.48%,创历史新高。12个税收亿元能级项目及120个税收千万元能级项目落地,中建七局、东方生物、哈普泰克等一批高能级项目相继落户。新增税收亿元楼3幢。

图1 2021-2022年重点经济指标对比
稳增长力度加大。建立完善稳增长大小专班、双周调度会、纳统联动等工作机制,开展稳增长日日攻坚行动。对市、区重点投资项目实施清单化管理,定期跟踪督办,确保早开工、早竣工、早投用。79个区属重点项目(包括年中调入的14个)中,除小部分项目受疫情影响进度滞后外,总体进展顺利,固定资产投资增速预计与全市保持同步。大力促进消费回补和潜力释放,举办“五五购物节”、上海汽车节等系列活动,新增首店56家,4家企业获得“上海品牌”认证。全市首家数字广告园挂牌。
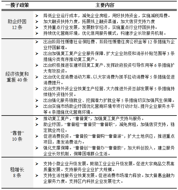
纾困政策精准落实。聚焦保市场主体,落实国家、市级稳增长各项政策措施,出台实施助企纾困12条、经济恢复和重振40条、“靠普”10条、稳增长8条等一揽子举措,组合式、规模性为企业纾困解难,便捷高效直达市场主体,全年为企业减税降费约42亿元。持续深入开展“防疫情、稳经济、保安全”大走访、大排查,帮助企业解决问题3865个,解决率97%。
专栏1一揽子稳增长政策主要内容

高水平开放稳步推进。合同外资达20.9亿美元,同比增长64.4%,实到外资达14.9亿美元,同比增长11.5%。新增施耐德电气、再惠网络等3家跨国公司地区总部,全区跨国公司地区总部达32家。服务保障第五届进博会,交易分团意向采购金额同比增长10.6%。
创新能力不断提升。“两大王牌”显示度提升,中以(上海)创新园累计引进优质企业、机构、项目超过100家,获评上海市海聚英才创新创业示范基地、上海市科技企业孵化器。上海清华国际创新中心新引进清华系企业16家,合作成立未来空间数字创新联合实验室、数据中心先进计算架构联合实验室,集成电路研究平台获张江专项重大项目立项。“两大平台”集聚度增强,机器人研发与转化功能型平台申请知识产权27件,起草机器人相关评价标准12项,新引入企业5家。上海工业控制系统安全创新功能型平台累计获得授权发明专利60项,博士后科研工作站实质化运作,新引入企业8家。上海市网络安全产业示范园揭牌成立。
(三)布局优化,“一带一心一城”协调发展
苏河水岸经济发展带:长风9号东地块完成出让。360华东大安全总部、波克城市互联网研发应用中心、天安阳光广场东块等项目有序推进。闻天下创新中心、上海现代汽车服务产业集聚区、普熙金融广场(原长风国盛中心)完工。新渡口地块控规调整获批复。
上海真如城市副中心:海纳工程院实现“拿地即开工”。上海西站G01-03、海纳工程院A07A-06地块完成出让。市级海纳数字化转型示范区载体建设、场景开发、项目落地等有序推进。京东上海中心、真如境等项目加速建设。高·尚领域280米地标大楼完工。拆除大渡河路上2座亚洲最大的干式气柜。盒马X会员店开业运营。
上海桃浦智创城:3幅地块完成生态综合修复,015-01、027-01等6幅地块完成出让。603染化八厂、604英雄天地、606地块商办项目加快建设。智创TOP605项目完成竣工验收,长三角一体化绿色科技示范楼、桃浦科创服务中心、睿创上海研究中心建成。桃浦中央绿地南二块基本完工。
专栏2重点地区开发建设情况

(四)兜底拓维,民生品质稳步提高
稳就业工作持续发力。助力企业复工复产,积极落实助企稳岗政策,惠及企业1100余家、职工3.6万余人。帮扶重点群体实现就业,兜牢困难群体就业底线,新增就业岗位3.5万个,城乡登记失业人数控制在市下达指标内,帮助1.1万名就业困难人员和失业人员实现就业,高校毕业生初次就业率超90%。
养老服务水平持续提升。新增养老床位350张,完成认知症障碍照护床位改造150张。新建社区综合为老服务中心4家、社区老年助餐场所19个。完成居家环境适老化改造616户。推进“老年认知障碍友好社区”建设。
教育高质量发展扎实推进。深入推进全国义务教育优质均衡发展区、全国学前教育普及普惠区创建。新增10个普惠性托育点,实现“一街镇三普惠”。推进“幼有善育”民心工程,首批10个社区“宝宝屋”启用。民办义务教育规范工作逐步深化。华师大二附中普陀校区、中福会托儿所普陀分部开工建设。
“健康普陀”建设步伐加快。区红十字老年护理院、区康复医院、区中心医院急诊综合楼建设持续推进。新增病床300张。新建1家社区卫生服务站,创建2个市示范性社区康复中心。区中心医院等3家医院入选上海市公立医院高质量发展试点单位。互联网医院建设实现区属综合性医院全覆盖。
文化体育事业蓬勃发展。市少年儿童图书馆长风馆正式开馆。苏州河工业文明展示馆完成改造并重新对外开放。苏河水岸工业旅游基地入选国家工业旅游示范基地。普陀冰上运动中心建成。区职工文体活动中心、波克艺术中心、上海市体育宫等项目有序推进。首届“半马苏河”运动生活节、第二届“半马苏河”文化旅游节、上海国际MCN大会暨品质生活直播节成功举办。
专栏3社会事业进展情况

(五)绘就“五色”“工笔画”,城区更新步伐加快
“蓝网”:压实河湖长制工作责任,印发《2022年普陀区河湖长制工作要点》。金昌河新建工程完工。智慧城水系综合整治工程二期、三期推进建设。南北厅河、曹杨环浜水质自动监测站完成验收并投入使用。
“绿脉”:新建绿地20.4万平方米、绿道8.4公里。全面推进环城公园带建设,启动长风公园、武宁公园提升改造项目。苏州河第一立面滨水建筑景观照明建设基本完成。
“橙圈”:新建长寿胶州、万里香泉2个网格化综合管理服务片区。探索构建网格化综合管理服务片区规范化建设标准体系、第三方运营效能评估指标体系,着力提升片区服务中心能级。
“宜居”:开工71.7万平方米旧住房综合修缮,实施250万平方米“精准施策型”专项提升修缮,启动5万平方米旧住房成套改造。多层住宅加装电梯新签约507台、开工266台、完工201台。筹措6632套(间)保障性租赁住房。
“美路”:完成大渡河路、长寿路、云岭东路、泸定路等“美丽道路”建设。完成20.9公里架空线入地和杆箱整治工程。
专栏4城市基础设施建设情况

“半马苏河”建设全面提速。在21公里岸线全面贯通的基础上,着力推动沿岸公共空间优化、功能提升。“苏河之冠”景观提升工程全面完成。“半马苏河”公园初具形态,岸线公园(一期)贯通,岸线公园(二期)工程稳步推进。新建祁连湾、新泾湾等9个苏河驿站。百合桥(M50桥)开工建设,安远路桥建成通行。“悠游苏州河”水上旅游航线开通试运营,长风公园、昌化路码头建成开放。
生态环境质量逐步改善。制订实施普陀区2022年空气质量改善专项攻坚方案,积极应对重污染天气,空气质量优良率(AQI)达84.4%。10个市考水环境质量断面全部达标,达到或好于Ⅲ类水体比例为100%,全市排名并列第一。
(六)着眼“两张网”,城区治理更为精细
“一网通办”服务能级稳步提升。在全市率先推出“离沪证明开具”等服务事项,上线企业复工复产专栏,高效利民便企。“一业一证”改革深入推进,完成1873张综合许可证制发。“一件事”改革覆盖面持续扩大,完成7项“高效办成一件事”,全市首发上线“长护险服务一件事”特色事项。“免申即享”服务新增16项,作为唯一区参加全市“免申即享”新闻推介会。公共服务事项不断拓展,新增“靠谱”公共服务事项83个。
“一网统管”建设持续深化。打造“数智普陀·城市治理引擎”,各类跨部门、跨层级、跨领域的治理事项实现统一调度、融合指挥,汇聚处理各类业务数据1.1亿条。布局优化11万个“智联普陀”感知设备,全面感知城区运行态势。制定“一网统管”标准规范体系,统筹推进10个“高效处置一件事”综合应用场景。推进12345市民服务热线数智化转型升级,构建热线工作“一网评效”体系,提高办理质量。聚焦“半马苏河”治理,“普陀区苏河秀带数字治理”场景试运行。
社会治理效能不断强化。完善居民区一户一档,动态更新上海市社区云、普陀区社区基础数据库等系统。以报到党员为主体、多元力量共同参与的社区治理“第二梯队”建设全面推进。以“八大平安”行动为抓手,以“六防”“靠谱”解纷中心等项目为载体,加快推进市域社会治理现代化。开展“靠谱文明提升专项行动”,全力推动全国文明城区创建。
城区运行安全底线更趋稳固。巩固安全生产整治三年行动计划成果,重大隐患整改完毕,排查处理各类动态隐患2万余条。完成经营性自建房“百日清零”行动,开展危险化学品领域全覆盖检查整治,完成3686台老旧住宅电梯维保质量监测。报警类“110”同比下降33.5%,全区98.7%的小区实现入民宅盗窃“零发案”。各街镇全部建立“靠谱解纷中心”。12345市民服务热线测评市民满意率比去年提升6个百分点。
(七)持续探索,改革创新不断深化
营商环境持续优化。落实优化营商环境5.0版,推荐5人入选市首批营商环境体验官,聘任20人担任区营商环境体验官,持续打响“人靠谱(普),事办妥(陀)”营商环境品牌。推广普会贷·信易贷线上融资平台,探索信用融资路径。增发“人才优享卡”52张,累计发放269张,解决人才个性化服务需求318次。
国资国企改革扎实推进。制定新一轮普陀区国资国企改革三年行动计划(2022-2024)。以“管资本”为导向,组建国有资本投资、国有资本运营平台,服务招商引资和产业发展。持续深化法治国企建设,开展新一轮区管企业风险排查。国资监管水平不断提升。
政务服务水平稳步提高。成功创建“第二批全国法治政府建设示范区”。深化领导干部常态化“帮办”制度。保持政务服务中心全市标准化标杆,形成“1+9+N”政务服务窗口人员评价体系。多元化促进政务公开与政务服务融合,开通“政企服务直播间”,推广政策“云解读”、流程“云辅导”,加强助企纾困政策解读,安排政务直播10余场。举办第三届政务服务“网办季”活动。
在取得成绩的同时,我们也清醒地认识到,经济持续恢复的基础有待进一步巩固,区域发展中固有的问题有待进一步解决,前进道路上还面临不少困难和挑战。一是外部环境仍然具有不确定性,疫情的长尾效应仍在延续,高效统筹疫情防控和经济发展的任务依然繁重,需要我们继续付出超常规的努力。二是经济恢复基础还不牢固,中小企业生产经营面临较多困难,企业投资信心偏弱,居民消费意愿不强,稳经济、保市场主体任务更为艰巨。三是民生保障、公共事业、社会治理、城市运行安全等方面还存在一些短板亟需补齐,与群众对美好生活的向往还有差距。
二、2023年国民经济和社会发展主要目标与任务
2023年是全面贯彻落实党的二十大精神的开局之年,是实施“十四五”规划承上启下的关键一年。做好今年政府工作,要以习近平新时代中国特色社会主义思想为指导,全面贯彻落实党的二十大精神和习近平总书记考察上海重要讲话精神,深刻领会中国式现代化的本质要求,贯彻落实中央经济工作会议、市第十二次党代会和十二届市委二次全会精神,按照十一届区委五次全会部署要求,坚持稳中求进工作总基调,完整、准确、全面坚定不移贯彻新发展理念,服务构建新发展格局,着力推动高质量发展,着眼“四个结合”,坚持“四个放在”,发扬“人靠谱(普),事办妥(陀)”的精神,更好统筹疫情防控和经济社会发展,更好统筹发展和安全,围绕“写好五线谱,谱好两部曲,携手零距离,共画同心圆”的奋斗目标,真抓实干、奋勇向前,推动普陀经济社会发展各项工作再上新台阶,为上海加快建设具有世界影响力的社会主义现代化国际大都市作出新的贡献。
根据上述要求,建议2023年经济社会发展主要目标从经济发展高质量、城区形象高颜值、人民生活高品质三个方面提出16项指标(详见表2)。
表2 普陀区2023年国民经济和社会发展主要指标
类别 |
指标名称 |
年度目标 |
指标属性 |
责任部门 |
经济发展高质量 |
1、地区生产总值增长率 |
与市保持同步 |
△ |
区发改委 |
2、区级财政收入增长率 |
10% |
△ |
区财政局 |
|
3、固定资产投资增长率 |
5% |
△ |
区发改委 |
|
4、“四大”重点培育产业占区级税收比重 |
提升4个 百分点 |
△ |
区科委 区金融办 区商务委 |
|
5、外商直接投资实际到位金额增长率 |
3% |
△ |
区商务委 区投促办 |
|
6、新增税收亿元楼 |
3幢 |
△ |
区投促办 |
|
7、新增跨国公司地区总部数 |
3家 |
△ |
区商务委 区投促办 |
|
8、新增企业上市数 |
2-3家 |
△ |
区金融办 |
|
9、新认定高新技术企业 |
60家 |
△ |
区科委 |
|
城区形象高颜值 |
10、空气质量优良率(AQI) |
85%左右 |
☆ |
区生态 环境局 |
11、新增绿地面积 |
15万平方米 |
☆ |
区绿化 市容局 |
|
12、主要河道水质断面优于III类水体比例 |
70% |
☆ |
区建管委 区生态 环境局 |
|
人民生活高品质 |
13、户籍城乡登记失业人数 |
控制在市 下达指标内 |
△ |
区人社局 |
14、新增示范性社区康复中心个数 |
4个 |
△ |
区卫健委 |
|
15、新增养老床位数 |
250张 |
△ |
区民政局 |
|
16、实施旧住房成套改造面积 |
2.4万平方米 |
☆ |
区房管局 |
注:标△号的表示预期性指标,共12个,标☆号的表示约束性指标,共4个。
(一)稳中求进,推动经济发展质量跃升
千方百计稳增长。更好发挥稳增长专班作用,强化定期调度和协同推进,紧盯目标任务,全力以赴稳经济促增长,确保规上服务业营收、服务业区级税收与地区生产总值增速保持同步。加快落实各项助企纾困稳增长政策,最大限度释放政策的综合效益。着力扩大有效投资,加快经营性用地出让,加快产业项目落地,协调解决引进项目土地、能源、环境容量等保障要素和建设过程中的困难问题,确保重大产业项目早开工、早投产,形成更多实物工作量,固定资产投资增长5%。加强已发行地方政府债券项目的监测调度,加快项目建设和资金使用进度。积极对接有上市销售计划的房地产开发企业,协助解决难点问题。用好新一轮商业创新发展政策,持续加大购物节活动力度,进一步释放消费潜力。打造有色金属供应链创新应用示范区,推动大宗商品现货市场转型升级。
深入实施“411产业倍增”计划。完善落实新一轮“3+5+X”产业政策体系,做好产业链族谱分析,加快细分领域新赛道布局,发挥存量、新增载体特色优势,持续推动张江普陀园建设,加快提升“四大”重点培育产业集聚度、贡献度。智能软件产业,依托全国性、地区性头部企业加快本地生活、数字文娱等产业集群打造,聚焦网络安全产业示范区建设推动产业生态构建,围绕“算法谷”“算法大赛”推动人工智能、应用软件企业能力提升。研发服务产业,进一步打响“靠研值,谱未来”服务品牌,深化与高校、院所、平台联动,推动行业性检测、认证服务集聚,引导头部企业设立研发中心、研发总部,鼓励创新主体持续加大研发投入。科技金融产业,全面推进“普吸金”三年行动计划,提高普陀经济“含金量”。重点关注大型企业集团金融板块以及银行理财、证券资管等持牌机构,着力发展新兴金融,填补金融产业链空白。生命健康产业,依托同济大学医学院六大平台等创新资源,聚焦“四大领域十个赛道”,进一步招大引强选优。加快产业空间打造,规划建设在全市具有较高显示度的生命健康产业集聚地标。
全力以赴招商引资。进一步优化投资促进工作机制,全年引进税收规模亿元能级项目13个,千万元能级项目130个。强化产业链招商,瞄准行业和产业链的组织者,加快集聚更多头部企业、引领性企业。拓展招商渠道,创新招商模式,联动第三方专业机构做实机构招商,用好各类基金开展资本招商。充分发掘疫情冲击下的产业发展新趋势、新亮点,加快打造区域经济发展新引擎。用好“系主任”“班主任”“盟主”“板主”等对接服务机制,不断提升服务精准度和企业感受度,切实做好安商稳商暖商留商。
提升开放经济水平。发挥市级总部政策引导作用,加大潜力总部企业培育力度。发挥“苏河商荟”外企沙龙品牌优势,邀请外国商会、中介机构等参加各类投促活动,加大外资企业引进力度,实到外资增长3%。引导企业拓展各类新兴市场及“一带一路”沿线国家市场,积极融入国家发展战略。完善进博会常态长效工作机制,在推动企业参展观展、提升配套活动效益等方面加强服务,持续放大进博会溢出效应。
(二)聚焦重点,打响“中华武数”科创品牌
加快中以(上海)创新园建设。加大产业集聚,以知识产权创新创业服务为特色,聚焦“精彩人生”(科技金融、先进材料、人工智能、生命健康)持续引进优质项目。加快园区二期载体建设,做好项目引进、创新培育、成果转化等,进一步提升品牌影响力和辐射度。持续开展中以创新创业大赛、上海数字创新大会、“以色列日”等活动。
推进上海清华国际创新中心建设。激发上海清华国际创新中心引擎功能,加快推进集成电路研究平台和相关重点实验室建设,聚焦集成电路、人工智能、新能源、双碳、元宇宙等新赛道,推动头部企业、尖端人才合作项目落地,打造清华在沪落地首站。
打造武宁创新发展轴。积极融入全市发展格局,服务沿沪宁产业创新带建设。发挥武宁轴沿线科技研发平台优质科创资源集聚效应,带动产业链上下游企业联合创新,促进产业集聚。进一步主动服务和融入长三角一体化发展战略,努力把武宁创新发展轴和苏河水岸经济发展带,打造成普陀参与长三角一体化建设、展示普陀形象的“新T台”。机器人研发与转化功能型平台持续深入开展智能化评价体系研究,做实长三角机器人产业平台创新联盟,加快区域机器人产业集聚。工业控制系统安全创新功能型平台充分发挥平台技术优势,不断丰富基于工业级国产化软件的工具链产品,推动建设基于数字孪生的工业信息安全仿真建模平台。
打响“数智普陀”品牌。营造海纳小镇数字化转型新生态,发挥海纳工程院效应,打造多元参与的良好氛围。依托区级数字化转型专项政策,推进数字化转型示范项目和标杆场景建设,完成数字化转型发展指数研究,形成全市首发的“区级城市数字化转型发展指数”评估体系。推动经济数字化转型,发展数字经济等新赛道,加快网络安全产业发展,打造MCN产业集群。
(三)只争朝夕,加快重点地区建设进度
苏河水岸经济发展带:坚持产业立区、产城融合,深挖“半马苏河”的文化潜力,进一步扩大“半马苏河”的品牌力、影响力、传播力。深化北新泾、新曹杨地区规划研究,进一步优化区域功能布局和发展定位。推动长寿湾、曹家渡地区景观、环境、功能整体提升。加快波克城市互联网研发应用中心、长风9号东地块等项目建设,推进鸿寿坊地块竣工。
真如城市副中心:全力推动真如副中心核心区形象初现。完成铜川板块规划研究和控规调整,进一步完善功能、提升品质。加快京东上海中心、能创星辰汇、真如绿廊等项目进度,完成H型地下通道申能段主体结构施工,实现真如海心剧院、真如境商办等项目完工,中海环宇城MAX、山姆会员店开业运营。
桃浦智创城:聚焦产城融合、功能完备、职住平衡、生态宜居,统筹推进土地出让、项目建设、产业导入、环境提升。出让5幅住宅用地,提前做好008-01等六块住宅用地储备。协调推进智创TOP产城综合体商办、国华康养中心、宝华住宅、金茂住宅等项目建设。完成3幅地块生态综合修复。
(四)提质增效,推进人民生活品质改善
全力稳定就业基本盘。强化就业优先政策,助力市场主体纾困解难稳就业、减负发展扩就业,加大高校毕业生、失业人员、就业困难人员等重点群体帮扶力度。健全就业公共服务体系,建设“零距离”服务阵地“乐业社区”,形成“一刻钟乐业服务圈”,积极探索市场化人力资源服务机构投身公共就业服务工作,进一步延伸就业公共服务落脚点。完善技能人才梯队培养体系。预计新增就业岗位数3.4万个。
完善养老保障体系。新增养老床位250张,改造认知障碍照护床位120张。提高嵌入式养老服务能力,新建2家综合为老服务中心、9家老年助餐场所、2家日间照护中心,为300户老年家庭开展适老化改造。持续开展养老机构运营监督检查,促进养老机构服务制度化、规范化。探索智慧养老服务,新增养老院+互联网医院试点2家,新建“普陀区智慧养老助餐管理系统”。
办好人民满意的教育。落实立德树人根本任务,推进“大思政课”整体试验区建设。迎接全国学前教育普及普惠区创建评估。实现社区托育点“宝宝屋”全覆盖。争创市示范性紧密学区集团。加快落实本市义务教育学校建设新“五项标准”,不断改善办学条件。启动建设教育数字基座。提升教师队伍建设水平,促进优秀师资流动。优化职业教育类型定位,深化学习型城区建设。
推进“健康普陀”高质量发展。健全现代医院管理制度,完善公立医院综合评价系统,以学科专科建设为抓手,提升区域医疗服务能效。筹备建设西部区域性医疗中心,加快优质医疗资源提质扩容和均衡布局。进一步优化基层卫生服务,做实“1+1+1”签约相关工作,推进社区卫生服务中心高质量发展试点。持续加强市中医-普陀区域医联体建设。
打造优质文体服务品牌。聚焦“半马苏河”品牌建设,积极推进苏州河旅游水岸联动项目,不断丰富“约战苏河”赛事内容。推动建设统一的苏州河旅游标识及导览系统。创新举办“半马苏河”文化旅游节、上海国际MCN大会、上海国际电影电视节互联网影视峰会、电竞上海全民锦标赛等品牌活动。办好上海10公里精英赛、中国龙舟公开赛、上海赛艇精英赛等重大赛事。加快波克艺术中心、上海市体育宫、苏河·梦立方等项目建设。
(五)精准精细,聚力城市空间优化更新
打造“半马苏河”活力秀带。提升苏州河岸线景观,推进苏州河岸线公园(二期)建设,推进第三批苏州河驿站建设,实现苏河慢行桥梁百合桥(M50桥)贯通,建设木渎港栈道。积极开展苏州河水上文体项目,利用好沿线产业载体资源,优化软环境建设,推进苏州河沿线产城融合发展。
稳步实施“蓝网绿脉橙圈宜居美路”城市更新行动。“蓝网”方面,启动长浜河道、桃浦湖综合整治,开展桃浦河水系、新槎浦水系生态清洁小流域建设,推进智慧城二期、三期等在建水利项目,全面提升流域环境质量。“绿脉”方面,新建绿地15万平方米、绿道7公里。“橙圈”方面,推进网格化综合管理服务片区体系优化建设,年内新增2个片区中心。落实建管并举,全面推进片区运营效能评估和运营赋能项目。“宜居”方面,聚焦“两旧一村”改造,对符合条件的小区实施旧住房综合修缮改造,启动旧住房成套改造2.4万平方米,实施“精准施策型”专项提升修缮300万平方米,完成一批老旧小区电梯加装。筹措保障性租赁住房房源4200套(间)。“美路”方面,重点推进武宁路、铜川路、祁连山路等主干道“美丽道路”建设,打造万里街道无架空线示范街区。完成15公里架空线入地和杆箱整治工程。
推进城区绿色发展。推进第八轮环保三年行动计划,持续改善区域生态环境。环境空气质量优良率(AQI)达到85%左右,PM2.5控制在35微克/立方米以下,全年全区市考断面达到或好于Ⅲ类水体比例不小于70%。落实碳达峰碳中和工作部署,探索完善碳达峰碳中和的机制与政策保障,完成温室气体排放清单编制,推进低碳社区、实践区创建。
加强城区规划建设。推进土地高质量开发,编制2023年真如城市副中心、桃浦智创城核心区等8个片区的土地征收成片开发方案。协调推进轨交20号线普陀段建设。推动武宁路快速化改建工程地面主路通车。新建敦煌南路等8条道路。启动内环及凯旋北路桥下空间提升工程。着力缓解区域停车难问题,继续推进道路停车智慧停车和智慧公共停车场(坪)改造。
(六)统筹优化,加强城市治理能力建设
打造社会治理“同心家园”。按照“适度规模、合理幅度”原则,稳步推进居委会规范建设全覆盖,提升居民区基层治理能力。推动居委会标准化建设改造升级,强化社区服务功能。深入做好青年发展型城区建设试点。有序推进妇女儿童事业高质量发展。着力创建全国双拥模范城,提高退役军人服务保障水平。推动“家门口”信访服务体系创新,进一步提升建议征集工作能级。以更高水平平安建设为目标,发挥群团组织桥梁纽带作用,激活社会公众主体意识,引导社会多元主体广泛参与,凝聚共创平安、法治普陀的强大合力,加快推进市域社会治理现代化。
加快推进“一网通办”“一网统管”。提升“一网通办”服务能级,完善服务方式,推动“一业一证”改革向纵深发展,继续优化全流程一体化办事服务,新增区级“一件事”事项开发,持续推动惠企利民政策“免申即享”。推进“一网统管”建设,不断加强城市运行状态监测预警。推进建设更多“高效处置一件事”综合应用场景。打破数据共享壁垒,打造全区统一通用的社区基础数据库。
筑牢城市安全运行屏障。完善安全生产责任体系,形成“区安委会抓总,各专委会牵头,责任单位落实,安委办督办”的工作格局。持续提高安全治理能力,推动动态隐患清零,紧盯电动车、自建房、危险化学品等重点领域,工业园区、商圈等重点区域,加快推进安全基础设施建设,持续开展风险隐患排查。全力净化社会治安环境,持续加大对电信网络诈骗、民生领域犯罪、涉众型经济犯罪等突出社会治安问题的打击力度。
(七)积极有为,推动重点领域改革攻坚
开拓营商环境建设新局面。制定普陀区优化营商环境方案6.0版。持续用好营商环境“体验官”机制,做实“靠普营商”专报机制,进一步打响“人靠谱(普),事办妥(陀)”普陀营商环境品牌。巩固国家信用建设示范区创建成果,拓展信用应用领域,健全信用监管机制,营造社会诚信环境。完善“普会贷·信易贷”企业融资服务平台运行,优化金融服务实体机制。做实“信用联盟”,为优质企业提供组团式、清单式服务。
深化国资国企改革。深入推进新一轮国资国企改革三年行动计划(2022-2024),探索国有资本授权经营体制,加强企业行权能力建设。推动区属企业集团重组整合,深入推进主业发展战略,确保区国资国企向重大项目、重点产业、重点地区聚集。着力优化国资监管,逐步构建以“管资本”为主的监管体系。进一步完善薪酬激励约束机制。
加强法治政府建设。巩固拓展全国法治政府建设示范地区创建成果,创建区第二批“上海市法治建设示范街道乡镇”。持续深化行政复议体制改革,试点设立行政复议基层受理接待点。保持行政机关负责人出庭应诉率100%,提升出庭应诉质效。
开展“十四五”规划中期评估。按照国家及全市统一部署,组织对区“十四五”规划纲要及各专项规划开展中期评估,对“十四五”规划提出的指标、项目进行跟踪分析研究,将评估成果转化为推动本区经济社会发展的具体思路和举措,推动规划进一步落细落实,确保各项目标任务如期完成。
三、2023年普陀区经济社会发展建设项目安排
2023年经济社会发展建设项目的安排原则:一是经济发展高质量。继续围绕苏河水岸经济发展带、真如城市副中心和桃浦智创城三个重点地区加大开发建设力度,以点带面,完善基础设施配套,吸引优势企业集聚,提高产业发展能级,推动区域开发建设加速提质增效。二是城区形象高颜值。继续深入实施“蓝网绿脉橙圈宜居美路”五色行动,有的放矢,不断优化基础设施服务体系,推进环城生态公园带规划建设,助力老旧小区“旧貌换新颜”,推动城市更新改造和形象提升。三是人民生活高品质。继续加大对医疗、教育、卫生等基本民生建设项目的投入,适度增加对文化、体育、娱乐等改善性民生建设项目支持力度,聚焦增进民生福祉,不断实现人民对美好生活的向往,着力改善群众生活环境,提高群众生活品质。四是资金使用高效率。综合考量项目建设条件、建设进度,严格审批项目资金预算,统筹安排财政资金使用,分重点、控节奏、按步骤,推动财政出资项目开工建设,促进项目顺利推进、早日完工,充分提高财政资金的投资效益。
2023年安排经济社会发展建设项目134个,其中重点建设项目73个,包括市政基础设施类项目14个、民生保障类项目15个、公共服务类项目3个、功能性项目26个、住宅类项目15个;其中结转在建项目59个、新开建设项目14个。
附件1:2023年普陀区经济社会发展建设项目安排
我要留言