正文内容区域请使用tab按钮切换浏览
上海市普陀区发改委关于印发《普陀区2023年上半年国民经济和社会发展计划执行情况》的通知
区政府各委、办、局,各街道办事处、镇政府:
《普陀区2023年上半年国民经济和社会发展计划执行情况》已经普陀区第十七届人民代表大会常务委员会第12次会议审议通过。现印发给你们,请认真按照执行。
特此通知。
上海市普陀区发展和改革委员会
2023年7月31日
普陀区2023年上半年国民经济和社会
发展计划执行情况
一、上半年计划执行基本情况
2023年是全面贯彻落实党的二十大精神的开局之年,是“十四五”规划中期评估年。上半年,在市委、市政府和区委的坚强领导下,全区以习近平新时代中国特色社会主义思想为指导,全面落实党的二十大精神和习近平总书记考察上海重要讲话精神,贯彻落实中央经济工作会议、市第十二次党代会、十一届区委五次全会部署要求,围绕“写好五线谱,谱好两部曲,携手零距离,共画同心圆”奋斗目标,稳中求进,完整、准确、全面贯彻新发展理念,求真务实,扎实开展调查研究,对标对表,全力以赴抓实进度,实现了“时间过半,任务过半”,为高质量完成全年目标任务打下坚实基础。

(一)经济运行企稳回升,按下复苏“快进键”
经济指标持续向好。上半年,区级财政收入完成84.14亿元,同比增长36.41%,增速全市第一。固定资产投资完成172.03亿元,同比增长55.7%。新增亿元楼3幢,落地“十亿百千万”项目111个,亿元级项目8个,千万元级项目103个,提前超额完成半年目标。四大重点培育产业实现区级税收20.1亿元,同比增长12.62%,占区级税收比重达40.89%,较上年同期占比提升4.8个百分点。
稳增长靶向发力。上半年地区生产总值同比增幅达到9.8%,高于全市0.1个百分点。普陀区推进稳增长“一二三四五”工作法受市政府办公厅专报表扬。稳增长大、小专班机制持续优化,以周保月、以月保季,数据预警和精准调度有效增强。建立区30家银行稳增长全层次联络机制,强化沟通联络。推进《普陀区助行业强主体稳增长的若干政策措施》政策落地,指导29家企业申请奖励资金638万元。
消费潜力稳步释放。举办上海市第四届“五五购物节”“六六夜生活节”等促消费活动,12家重点商业企业销售额同比增长40.38%,到店客流同比增长59.18%。策划6大主题消费季活动,打响“普陀购物”品牌。举办汽车品质嘉年华普陀专场,汽车销售额达2.2亿元,同比增长21.6%。上半年社会消费品零售总额达到377.67亿元,同比增长15.22%。
开放经济提质进位。实现实到外资10.85亿美元,同比增长10.64%,总量位居全市前列。落户外资总部企业32家,实现区税2.67亿元,占区外税总额25%。抓牢招商引资“生命线”,建立“基金+基地+产业+平台+服务”资本招商模式。畅通政企沟通桥梁、企企联络渠道,举办普陀外资高质量发展交流会、“苏河商荟”外企沙龙等。
(二)“中华武数”全面发力,激活科创“新引擎”
中以(上海)创新园:提升合作能级,凸显创新特色。举办第三届上海数字创新大会、第六届中以创新创业大赛,携13项技术亮相第九届中国(上海)国际技术进出口交易会。推进园区二期载体和“中以创新加速孵化平台二期”项目建设。推进国际数字安全与生态运营中心建设。落地知识产权489项,引进企业127家,其中外资44家、内资83家。
上海清华国际创新中心:聚焦前沿赛道,激发引擎功能。完成集成电路平台实验平台一期机房改造。“未来车脑芯片架构与集成关键技术研究”获市科技重大专项立项。推进人工智能智控实验室、长江双碳研究院、未来设计研究院建设。完成双核锁步CPU、人工智能芯片验证。持续挖掘清华招商资源,落地砺算科技等6个项目。
武宁创新共同体:统筹沿线资源,强化平台优势。成立武宁创新共同体“百大平台”联盟、青年建功联盟、科创人才实践基地、专家顾问团等,发布十大重点科技项目和重点活动。做好机器人平台市级验收,开展机器人平台闭门投融资交流会等活动。推动工控平台建设汽车网络安全虚拟攻防靶场等。
海纳小镇数字化转型示范区:创新评价指标,丰富应用场景。构建全国首个地市级数字化转型指数“普陀区城市数字化转型发展指数”,完成《普陀区数字化转型指数研究报告》白皮书。落实“海纳小镇”数字化转型示范区2.0实施方案,发布《普陀区支持海纳小镇发展十二条(2023版)》。数字交通等应用场景加快建设,海纳工程院项目结构封顶。
(三)重点地区同频共振,驶入建设“快车道”
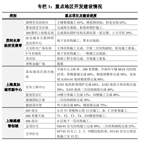
苏河水岸经济发展带:锚定重点项目,鸿寿坊项目竣工验收。全力推进360数科上海新总部、波克城市互联网研发应用中心等13个重点项目建设。优化空间布局,推进长寿社区D6街坊(白玉坊)方案深化。完成9号地块南北向公共绿地立项,推进土地划拨方案设计及报批。
上海真如城市副中心:抓好项目推进,盒马X店、山姆会员店(真如)开业运营。真如境商办、中海环宇城MAX等项目结构封顶。京东上海中心、融创苏河望等商办、住宅项目加速建设。完善基础设施,完成铜川路(北石路—曹杨路、真如港—岚皋路)、静宁路(南郑路—中宁路)段景观改造提升。
上海桃浦智创城:加快土地出让,完成加油站016、122两幅地块出让。推进灿瑞科技、遵皇科技等产业用地出让。打造民生配套,桃浦中央绿地南二块试开放。李子园公园完工。国华人寿养老院主体结构封顶。智创TOP产城综合体A区开业。

(四)民生建设多点开花,打好保障“组合拳”
就业服务精细度更加凸显。深化重点企业服务,实施“护岗行动”、民企服务月专项行动,走访、联系企业400余家,发放就业创业扶持补贴1318万元,创业贷款2429万元,惠及企业1000余家。强化重点群体帮扶,开展高校毕业生就业服务“扬帆”专项行动等,组织各类招聘会50余场,提供700多家企业,超过1万个岗位,就业指导800余人次,累计安置就业困难人员2252人。优化就业公共服务,积极打造“15分钟就业服务示范圈”,深化“乐业集市”2.0版零距离就业公共服务,构建“1+10+N”就业公共服务项目体系,开展服务活动近百场。
养老服务细腻度持续优化。新增养老床位250张,稳步推进120张养老机构认知障碍照护床位改建、2家智慧养老院建设。建成祥和片区社区综合为老服务中心。受理516户老年人家庭适老化改造申请。发放老年综合津贴2.31亿元,惠及58万人次,提供“一键通”应急呼叫、“老伙伴计划”“时间银行”互助养老等多元化为老服务。
优质教育普惠度逐步提升。全面推进全国义务教育优质均衡发展区、学前教育普及普惠区创建。落实“幼有善育”,增设 7所公办托幼一体园建设,新增 140个托育托额,向“一街镇多普惠”迈进。推进社区托育点“宝宝屋”建设,新增 370个社区托育托额,满足老百姓多元托育服务需求。持续加强高质量紧密型学区集团建设,统筹推进职业教育、终身教育稳步发展。
卫生服务覆盖度加快延伸。实现重点慢性病及精神障碍患者、特殊孕产妇等重点人群规范化管理。家庭医生“1+1+1”签约居民49.86万,其中65岁以上老年人签约率94.14%。落实基本医疗保险待遇保障。扎实推进公立医院高质量发展,同济大学附属普陀人民医院正式挂牌。初步完成医疗救助“免申即享”系统开发。
文体品牌显示度不断加强。擦亮“半马苏河”品牌,成功举办首届上海苏州河半程马拉松赛、上海赛艇城市精英赛、第十九届上海苏州河城市龙舟国际邀请赛。创新举办2023“半马苏河”文旅体活动发布会、市民文化节 “城市美育日”主题活动、上海国际电影节“数字影视体验展”、上海国际MCN大会等。支持打造“88 部落”文旅品牌市集。推出以团建、亲子、徒步为主题的“半马苏河”旅游线路。加快载体建设,市级数字广告产业园开园,发布《普陀区推动数字广告产业高质量发展实施方案》。苏河·梦立方项目正式启动,推进真如海心剧院、波克艺术中心等项目建设。近铁电竞中心(暂定名)完成改造。

(五)城市更新稳步实施,绽放形象“新颜值”
城市更新“五色行动”不断深化。“蓝网”方面。新泾河(春光家园东门—武威路段)综合整治等5个工程已完成前期技术方案及费用评审。“绿脉”方面。新建绿地13.13万平方米,绿道4.45公里,立体绿化1.4万平方米。首座“零碳公园”李子园公园基本建成。杏杨园等一批口袋公园建成开放。“橙圈”方面。起草《普陀区城市网格化综合管理责任清单(2023版)》,加强网格化管理片区的精准画像和评估总结。“宜居”方面。完成1.9万平方米旧住房成套改造项目签约,6个小区34.39万平方米旧住房综合修缮改造已开工。推进约210万平方米“精准施策型”专项提升改造。多层住宅加装电梯新签约292台,开工196台、完工199台。新增建设筹措保障性租赁住房房源2563套(间),实现供应631套(间)。“美路”方面。架空线入地和杆箱整治项目竣工8.09公里,打造万里无架空线示范街道,推进铜川路、祁连山路、真南路等重要干道“美丽道路”建设。


绿色低碳生态底色奋力铺绘。深入打好蓝天、碧水、净土保卫战,环境空气质量(AQI)优良率达84.5%,10个市考水环境质量断面达到或好于Ⅲ类水体比例达100%。发布《普陀区碳达峰实施方案》。完成装机并网的光伏项目5个,并网容量2861.8千瓦,分布式光伏项目在建3983.2千瓦。
(六)治理效能稳步提升,淬炼服务“绣花针”
城区治理“两张网”亮点纷呈。“一网通办”智能化服务事项更加多元。积极开发支内回沪人员复审等6项“智慧好办”项目。优化“一业一证”“住所便利化服务一件事”等主题集成服务。随申办市民云“普陀旗舰店”上线高管身份确认等11项移动端特色服务。政务服务中心入驻事项达688项。“一网统管”数字赋能场景更加丰富。围绕智慧工地、城市体检、精准救助、五五购物节等场景上线“数智普陀”系列平台。打造“智慧电梯” “智慧食堂”等为民服务项目。发布半马苏河·数字治理应用场景,依托数字技术和智能感知设备保障首届苏河半马赛事安全。

基层治理“减法题”提效增能。提升居村减负精准度,完成区级45个协助事项意见征询及288个居村挂牌清理。强化社区云赋能作用,“互动指数”位列全市第三。成功推荐万里等四个街道镇入选上海市第三批“一刻钟便民生活圈”示范社区建设试点单位。编制全市首个区级标准化技术文件《城市一刻钟便民生活圈服务功能配置指南》。接受中央文明办开展的全国文明城区创建实地测评和满意度调查。
运行安全“生命线”夯实筑牢。梳理分析安全生产事故,形成季度报告。开展重点场所消防隐患排查,发生火灾289起,同比下降10.8%。完成第一次自然灾害综合风险普查,提前部署防汛防台工作。开展地下空间整治专项行动,发现隐患240处,整治229处。建设应急避难场所151个,总避难面积达133.58万平方米。报警类“110”下发数、刑事案件立案数较2021年同比分别下降42.6%、18.9%,98.7%的小区实现入民宅盗窃“零发案”。
(七)改革创新纵深推进,夯实发展“软环境”
营商环境品牌更具响度。召开优化营商环境暨投资促进工作大会,发布优化营商环境方案6.0版。推出促进民营经济高质量发展十方面举措,畅通“早餐会”等政企沟通渠道。“信用联盟”案例入选“2022年全国营商环境创新发展重点宣传推广案例”。


国资国企改革更具力度。组建区属国有资本投资和运营两个平台公司。出台《管好资本、服务企业履职清单》《事中事后监管事项清单》,科学界定权责边界,构建以“管资本”为主的国资监管体系。制定《国有企业投资监督管理办法》,推动企业规范投资管理,严格责任追究,监管效能持续提升。
法治政府建设更具高度。普陀区政府透明度指数名列全国第二,获评上海市政务公开考核评估优秀单位。深入推进行政复议体制改革,在宜川、长征、桃浦延伸设立行政复议基层咨询收件(受理)服务点。推动行政机关负责人出庭、旁听、讲评“三合一”活动进党校、进高校。有序开展普陀区“十四五”规划中期评估,形成企业版、民众版问卷调研报告。
2023年上半年,随着疫情防控较快平稳转段,稳经济政策效果显现,全区经济处于疫后修复和政策靠前发力的复苏上升期,134个经济社会发展建设项目顺利推进。下半年,普陀区经济社会发展仍面临不少困难和挑战。一是经济增长企稳上升的基础需进一步稳固。民营企业预期不稳,内需、特别是消费需求不足成为主要挑战。二是科技创新能力需进一步提升。“中华武数”科创版图正逐步清晰,但联动机制和交流平台亟待完善,创新要素流通不畅、配置效率不高的问题依然存在,对优质创新主体的吸引力不足。三是人民群众对公共服务的精细化、均等化要求越来越高。后疫情时代,人民群众对物质需求、心理需求、精神需求和社会需求的关注度持续提升,对生活品质、城区形象、治理能力等方面提出了更高期望。四是社会安全仍存在薄弱环节。城区安全事故偶有发生,应对突发公共事件的能力有待增强。
二、下半年经济社会发展工作建议
下半年,全区上下将坚持以习近平新时代中国特色社会主义思想为指导,全面贯彻落实党的二十大精神,坚持稳中求进工作总基调,着眼“四个结合”,坚持“四个放在”,围绕“写好五线谱,谱好两部曲,携手零距离,共画同心圆”奋斗目标,大力发扬“人靠谱(普),事办妥(陀)”的精神,以“十四五”中期评估工作为契机,坚持目标不降、任务不减,保持拼的姿态,加快进的步伐,推动普陀经济社会发展各项工作再上新台阶。
(一)坚持稳增长与扩内需并进,推动经济平稳发展
抓实产业强支撑。完善“3+5+X”产业政策体系,推进新一轮产业政策体系更新。坚持“规划与产业互为前置、产业与招商统筹推进”,形成普陀特色产业生态。深入实施“411产业倍增”计划,加快提升四大重点培育产业集聚度、贡献度。建设上海工业互联网安全示范区,推动算法产业集聚区“算法谷”落地。办好上海国际广告节、电竞上海全民锦标赛。加快布局“4+5”新赛道和未来产业,打造引领赛道风口的“核爆点”。
扩大开放抓招商。持续用力“大招商、招大商、出大招”,推动“十亿百千万”目标落地。强化招商引资“视网膜效应”,对重大投资项目信息进行汇总、研判、管理、跟踪,促进在谈项目尽早落地、落地项目尽早产税。推进租税联动补贴兑现和楼宇园区升级改造(试点)。深度拓展“苏河商荟”外企沙龙品牌优势,邀请外国商会、中介机构等参加各类投促活动,加大外资企业引进力度。
紧盯项目扩投资。加快项目审批、证照办理、征收腾地等前期工作进度,强化土地、资金、能源、环境等要素保障,推动项目早开工、早建设、早竣工,形成更多实物工作量。加强已发行地方政府债券项目的监测调度,加快项目建设和资金使用进度。抓好土地出让工作,提高区域经济密度。
提振市场促消费。开展下半年系列促消费活动和主题消费季,进一步释放消费潜力。推动夜间经济和首店经济发展,依托长寿湾水岸夜生活体验区、天安千树等网红地标发展城市夜经济。用好商业政策,联动区内商业综合体,引进更具知名度和影响力的长三角首店和全国首店、旗舰店落户普陀。积极推动大宗商品现货市场转型升级,打造有色金属供应链创新应用示范区。
(二)坚持谋创新与优环境并进,推动动能加速释放
统筹推进“中华武数”科创布局。深入推进中以(上海)创新园建设,依托“中以联合研发计划”“中以国际创新成果直通车”导入国际科创资源。持续推动上海清华国际创新中心发展,做好平台科技成果转化及科研人才服务,做实研发和转化两大核心功能。积极融入“沿沪宁产业创新带”,发挥武宁创新共同体资源集聚效应,打造长三角区域科技创新高地。发挥海纳工程院带动效应,开展特色小镇方案申报,营造数字化转型新生态,打响“数智普陀”品牌。
强化更为精准的要素保障。深化科技体制改革和人才发展体制机制改革,形成支持全面创新的基础制度。以科技创新、产业发展为导向,制定好人才分类认定、人才引育、人才安居、人才发展和服务等新一轮区级人才政策条款,不断提高人才支持力度和服务能级。精准实施产业专项扶持政策,持续发挥“靠普贷”等政策效应,落实贴息兑现工作。鼓励金融机构为科创企业提供多样化的金融支持,创新惠普(陀)金融服务,积极引导金融机构多措并举缓解企业资金困难。强化企业科技创新主体地位,促进创新要素向企业集聚,不断提高科技成果转化和产业化水平。
打造更具活力的营商环境。做好世行BEE测评、市对区营商环境测评迎检工作,研究谋划区营商环境方案7.0版。持续用好营商环境“体验官”机制,做实“靠普营商”专报机制,提升市场主体感受度。结合大兴调查研究,面对面了解企业需求,在政务服务、企业服务、市场竞争、监管执法、“一网通办”等领域持续用力,推出一批含金量高、获得感强的改革举措,切实做到“服务是普陀第一资源”。 深化国资国企改革,推动国企高质量发展。
(三)坚持惠民生与强治理并进,推动城区宜居宜业
织密民生保障网络。锚定民心工程和为民办实事项目任务目标,全力抓落实、促提升,确保按时按质完成。就业方面,全力落实就业优先战略,完善就业服务机制,推动就业政策落地见效。养老方面,深挖特色为老项目活力,推进普陀区智慧养老助餐管理系统建设,持续提升养老机构运营管理效能。教育方面,落实立德树人根本任务,深化“适合教育”新体系建设,强化优质教育资源供给,不断提升教育服务区域经济社会发展能级。卫生方面,常态化开展流行病防控和救治工作,进一步推进公立医院高质量发展,提升基层卫生管理和服务能级。文体方面,推进文旅深度融合高质量发展,持续放大苏河旅游热点效应。提高公共文化服务质效,发挥图书馆、美术馆、博物馆功能,持续提升“社会大美育”影响力,扩大“市民艺术夜校”覆盖面。积极推进全民健身赛事活动,策划普陀女足三十周年纪念活动。
推进美丽普陀建设。精心设计“半马苏河·七彩秀带”,深度开发生态、都市、数治等7大领域,打造更多高品质、多功能的公共空间。大力推进扬尘污染防治,提升空气环境质量。持续做好水质监测预警和入河排污口排查溯源,全面提升流域环境质量。加强建设用地土壤污染状况监督管理,深入打好净土保卫战。持续强化全区生活垃圾源头分类管理,提高垃圾资源化利用水平。紧盯“双碳”目标,坚持降碳减污协同增效,有序推进低碳发展实践区、低碳社区创建。加速推进绿化新建和改造提升项目,推进打造特色公园,提升市容景观面貌。

提升治理服务效能。开展数字化“六大会战”百日攻坚行动,数字赋能推动城区治理精细化。持续推进“智慧好办”“一件事”“一网通办”等重点项目,推进“一网通办”移动端专区建设。强化“数智普陀”一网统管平台功能,推进“融合通信系统”“实景数字化平台”,提升指挥调度便捷性和联动响应高效性。推动社区基础库项目建设,挖掘场景任务,助力基层减负。发挥“第二梯队”优势,激发自治共治活力。做好“美丽家园”特色(示范)小区创建工作。
(四)坚持防风险与保安全并进,推动大局和谐稳定
牢牢守住社会稳定底线。深化社会治安防控体系建设,严厉打击电信诈骗等突出违法犯罪,健全信访、12345市民服务热线等工作机制,最大限度把矛盾纠纷化解在萌芽状态。加大防范非法集资宣传教育力度,增强人民群众风险防范意识和能力。推动“砺剑”四号专项行动,严打严防经济金融领域等各类违法犯罪。推动民族宗教工作创新发展,坚持把铸牢中华民族共同体意识作为民族工作主线。
切实筑牢安全生产防线。聚焦消防、燃气、建筑施工、电动自行车充电等重点领域,深入开展风险隐患专项排查整治行动,做到即查即改、闭环管理。着力防范市场监管重点领域安全风险,持续加大食品、药品、特种设备和产品质量安全监管。强化安全生产责任向企业传导力度,定期组织开展“四不两直”督导检查。办好安全生产月活动。
全面加强应急体系建设。深化“应急+城运”双轮驱动架构,持续完善自然灾害防治体系,完成“数智普陀”应急管理综合应用子系统开发使用。落实自然灾害、事故灾害等方面专项预案演练,突出现场处置方案的针对性、有效性。持续强化应急值守,进一步优化应急管理领域专家资源,深入推进应急管理“五进”教育培训。
附件:2023年普陀区经济社会发展建设项目调入清单
附件
2023年普陀区经济社会发展建设项目调入清单 |
||||||
序号 |
类别 |
项目名称 |
工作目标 |
责任单位 |
建设单位 |
|
三季度 |
四季度 |
|||||
1 |
市政 基础 设施 |
梓棉路(胶州路-常德路)道路新建工程 |
△ |
区建管委 |
区市政工程建设中心 |
|
2 |
2023 年普陀区苏河水岸驿站新建工程(一期) |
△/○ |
区建管委 |
区市政工程建设中心 |
||
3 |
彭越浦、宜川养老院滨河景观提升工程 |
△ |
○ |
区建管委 |
区市政工程建设中心 |
|
4 |
北石路(铜川路-兰溪路)架空线入地和合杆整治工程 |
△ |
* |
区建管委 |
区市政工程建设中心 |
|
5 |
梅岭北路(丹巴路-兰溪路)架空线入地和合杆整治工程 |
△ |
区建管委 |
区市政工程建设中心 |
||
6 |
武威路(外环-真南路)架空线入地和合杆整治工程 |
△ |
区建管委 |
区市政工程建设中心 |
||
7 |
武威东路(祁连山路-南何支线)架空线入地和合杆整治工程 |
△ |
区建管委 |
区市政工程建设中心 |
||
8 |
清峪路(花家浜路—真光路)架空线入地和合杆整治工程 |
△ |
区建管委 |
区市政工程建设中心 |
||
9 |
华池路(岚皋路-光新路)架空线入地工程 |
△ |
区建管委 |
区市政工程建设中心 |
||
10 |
隆德路(白玉路-曹杨路)架空线入地和合杆整治工程 |
△ |
区建管委 |
区市政工程建设中心 |
||
11 |
芝川路(曹杨路-大渡河路)架空线入地和合杆整治工程 |
△ |
区建管委 |
区市政工程建设中心 |
||
12 |
谈家渡路(武宁支路-曹杨路)架空线入地和合杆整治工程 |
△ |
区建管委 |
区市政工程建设中心 |
||
13 |
杏山路(梅川路-中山北路)架空线入地和合杆整治工程 |
△ |
区建管委 |
区市政工程建设中心 |
||
14 |
古浪路(真北路-真南路)架空线入地和合杆整治工程 |
△ |
区建管委 |
区市政工程建设中心 |
||
15 |
普陀区武宁公园改造提升工程 |
△ |
* |
区绿化市容局 |
区绿化市容局 |
|
16 |
月牙泉路(铜川路-南郑路)及西川路(月牙泉路-宁川路)道路新建工程 |
△ |
真如副中心管委办 |
上海真如城市副中心发展有限公司 |
||
17 |
普陀区真如社区W060802单元E03-02A、E03-02B地块公共绿地新建工程 |
△ |
真如副中心管委办 |
上海海汇房地产开发有限公司 |
||
18 |
海纳数字公园及相关工程(暂名)新建 |
△ |
真如副中心管委办 |
上海真如城市副中心发展有限公司 |
||
19 |
方渠路(真南路-永登路)道路新建工程 |
△ |
智创城公司 |
上海桃浦智创城开发建设有限公司 |
||
20 |
山丹路(武南路-桃松路)道路新建工程 |
△ |
智创城公司 |
上海桃浦智创城开发建设有限公司 |
||
21 |
桃浦智创城096-01、102-02地块绿化景观新建工程 |
△ |
智创城公司 |
上海桃浦智创城开发建设有限公司 |
||
★22 |
民生 保障 |
普陀区W060602单元pt0278-18地块华东师范大学新渡口学生宿舍新建工程 |
△ |
区教育局 |
上海市普陀区教育事业服务中心 |
|
★23 |
功能性项目 |
普陀区长寿社区C060101、C060102单元E1-1地块(原24街坊部分旧改地块)商办项目 |
△ |
区城投公司 |
上海弘澳置业有限公司 |
|
★24 |
住宅 |
普陀区桃浦社区H6街坊H6-5地块住宅项目 |
△ |
桃浦镇 |
上海象浙房地产开发有限公司 |
|
备注:★为重点建设项目,△表示开工;*表示施工中;○表示竣工。
我要留言