民意征询详情
《普陀区2024年国民经济和社会发展计划执行情况与2025年国民经济和社会发展计划》 发布时间:2024-12-06
目前,区发改委正在进行《普陀区2024年国民经济和社会发展执行情况和2025年国民经济和社会发展计划(草案)》的制定工作。为切实加强公众参与,有效发挥政策效能,现将《普陀区2024年国民经济和社会发展执行情况和2025年国民经济和社会发展计划(草案)》公开征求公众意见,希望市民和各单位提出宝贵的意见和建议。有关事宜告知如下:
一、市民和各有关单位可以将书面意见直接寄送普陀区发展和改革委员会,也可以发送电子邮件和在网站互动频道留言。
来信地址:上海市普陀区大渡河路1668号1号楼1B315室,上海市发展和改革委员会,邮编:200333。
电子邮件地址:qinyue@shpt.gov.cn
二、征求意见截止日期为2024年12月12日。(2024年计划执行情况、2025年主要目标与任务、2025年建设项目安排三大部分的报告,内容涵盖范围广、时间长,若提前30天进行决策预公开向社会征求意见,《计划报告》所形成的初稿中大部分指标和内容进度只能截止于三季度,达不到计划执行情况的评估效果,故而压缩公开征求意见时间至7日,特此说明。)
《普陀区2024年国民经济和社会发展计划执行情况与2025年国民经济和社会发展计划》 草案全文 发布时间:2024-12-06
一、2024年国民经济和社会发展计划执行情况
2024年是中华人民共和国成立75周年,是实施“十四五”规划的关键一年。在市委、市政府和区委的坚强领导下,全区以习近平新时代中国特色社会主义思想为指导,全面贯彻落实党的二十大和二十届二中、三中全会精神,深入学习贯彻习近平总书记重要讲话精神,贯彻落实中央经济工作会议和十二届市委四次全会精神,按照十一届区委七次全会部署,坚持稳中求进工作总基调,完整、准确、全面贯彻新发展理念,聚焦上海建设“五个中心”重要使命,围绕“写好五线谱,谱好两部曲,携手零距离,共画同心圆”奋斗目标,切实增强经济活力,持续改善社会预期,不断增进民生福祉,牢牢把握高质量发展这一首要任务,基本完成了全年主要目标任务。

(一)经济发展稳步迈进,综合实力持续增强
经济运行韧性增强。前三季度,普陀区GDP同比增长4.2%,排名中心城区第6。1-11月,区级财政收入实现159.68亿元,同比增长8.4%,增速位列中心城区第3位。1-10月,固定资产投资同比增长8.5%,增速排名全市第6。四大重点培育产业同比增长13.50%,占区级税收的比重为39.82%,较去年同期提高4.4个百分点。“十亿百千万”新落地项目共计146个,其中税收亿元级项目12个、税收千万元级项目134个。新增国家级专精特新“小巨人”企业 4 家,华明电力获工信部制造业单项冠军认定。
经济调度力度加大。对照市级经济运行调度工作方案,进一步优化完善我区稳增长工作机制,形成《关于加强普陀区经济运行调度的工作方案》。制定三轮《关于集中开展区领导走访重点企业的工作方案》,做好区领导走访企业的问题梳理和推进情况跟踪。出台新版《普陀区助行业强主体稳增长的若干政策措施》,扩大政策的行业覆盖面,为稳增长提供更有力的政策支撑。
消费潜力加速释放。积极响应国家促进消费、扩大内需战略,全市首个推出区级促进汽车消费补贴,加大对上海购家电享国家补贴战略的宣传。举办普陀五五购物节,销售额再创新高,较去年同期同比增长33.1%。举办上海邻里生活节、上海环球美食节普陀分站活动、“上海之夏”国际消费季普陀系列活动,莫干山路艺术街区入选第三批国家级夜间文化和旅游消费集聚区。发力首店经济,推动商业体持续更新,截至10月新增首店97家。
高水平开放稳步推进。1-10月,我区外商直接投资项目数196个,同比增长33.33%。外商直接投资合同金额5.31亿美元,同比上涨42.75%。进出口总额367.19亿元人民币,同比增长27.3%,增速全市第二。新增外企总部3家,全区累计外资总部30家。对接上海“丝路电商”合作先行区创建,成功推荐我区拉扎斯、飞书深诺2家企业入选“丝路电商”合作先行区重点企业。
(二)科创驱动多轮并进,“中华武数”全面发力
深化中外创新合作。积极对接德国、新加坡、奥地利等国家,推动德国Drivery孵化器、新加坡全时科技项目成功落地园区。设立菲尔兹数学科学研究院(加拿大)上海代表处,成立菲尔兹数学科学研究院中国中心。中以(上海)创新园累计引入企业、机构、项目共计207家,落地各类知识产权830余项。举办“沪领数字新动能,共融新质生产力”第四届上海数字创新大会。
扩大清华品牌效应。清华大学软件学院数智未来实验室、上海校友会电机工程专委会创新创业基地落地,建成启用长风科创谷。举办2024长三角县(市)区高质量一体化发展研讨会、清华大学创领工博座谈交流、清华大学上海校友会年会、战新项目全球科创路演等12场活动。成立“上海创领工博之家”、长三角县(市)区新质生产力协同创新共同体。1-10月新落地企业20家。
加强武宁协同创新。发布《普陀区关于推进武宁创新共同体建设 支持创新主体发展的实施意见(试行)》,完成首批32个创新创业、联合创新项目立项,启动机器人、新材料、医疗器械研发区级首批概念验证中心建设。举办“武林大汇”,研究沿沪宁产业创新带“七市一区”协同创新机制,成立机器人、新材料、新能源、司法鉴定、地理信息测绘五个产业链式联盟。揭牌启用“创新里”科创产业空间,现已入驻企业16家。
打造数字转型高地。海纳小镇数字化转型示范区成功获评国家特色小镇,引入人民网“828企业服务平台”等项目。海纳数创中心竣工建成,海纳工程院团队正式入驻。上海青少年创新学院普陀分院落地。完成兰溪路及周边地区优化提升项目方案研究。普陀城市会客厅落成开放,打造普陀形象展示窗口。完成海纳小镇LOGO征集。
(三)城区规划统筹共进,重点地区能级提升
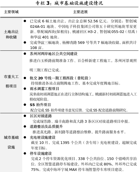
苏河水岸经济发展带:华谊401地块签订收储合同,在年内配合完成定向出让工作。标准件十厂、华师大同普路学生公寓、中盐等地块持续推进收储工作。开展北新泾、新曹杨地区等地块的规划前期研究。锦绣里商办北块、招商南、招商北项目完工。360数科上海新总部、波克城市互联网研发应用中心等项目建设稳步推进中。
真如地区:解决杨柳青路569号地块收储多年历史遗留问题,完成精益电器厂地块清退。推进京东上海中心、能创星辰汇、真如副中心西站地区G1-03商办等功能载体建设。真如商务更新单元规划实施方案形成稳定成果。捷城国际公寓、大华峯荟项目按计划节点推进;上海普陀城市公寓项目力争年底开工。中国福利会托儿所普陀园9月正式开园,真如社区卫生中心、文体中心相继开工。
桃浦智创城:完成春光村E3地块(12.98亩)土地收储工作,完成土地移交约21.04亩。完成3幅地块污染治理调查、3幅地块效果评估。完成永登路地下连通道建设。完成604英雄天地、定宁路沿线公共绿地建设。国华人寿国际康养中心完成综合验收,正式对外营业。宝华015-01、037-01住宅、金茂026-01住宅项目完工。

(四)民生福祉持续增进,社会保障坚实有力
就业保障兜牢底线。开展“政策找人、政策找企”专项行动,发放各类就业创业扶持补贴1091家企业、3.96万人次、7376万元。开展“扬帆”高校毕业生就业服务专项行动,开展高校毕业生招聘会152场,提供6643个岗位,招聘4万余人次。深入云南对口协作昆明、昭通地区,开展10场“云上·乐业”劳务协作专场招聘。打造“靠普职家”就业服务品牌,完善“1+10+N”就业公共服务网络,建成“15分钟就业服务圈”社区就业服务站点13个。
教育强区加快打造。获评全国义务教育优质均衡发展区、全国学前教育普及普惠区,入选全国中小学科学教育试验区、全国校家社协同育人实验区、全国青少年足球人才培养改革试点区、上海市人工智能教育试验区。落实“幼有善育”,新增5所公办托幼一体园,新增4个社区托育点“宝宝屋”。累计开办37个小学生爱心暑(寒)托班,服务学生2000余人次。中国福利会托儿所普陀园、上师大二实验(二期)、同济二附中初中部新校区、万里城实验幼儿园分园项目竣工投入使用。
养老事业持续深化。《上海市普陀区养老服务设施布局专项规划(2024-2035年)》获市政府批复。新增养老床位250张,改建认知障碍照护床位281张,完成5家“养老院+互联网医院”建设,完成835户居家环境适老化改造。提前完成2家智慧养老院、2家社区综合为老服务中心、5个家门口养老服务站、1家社区长者食堂建设。推进老年综合津贴“免申即享”新政策,累计发放老年综合津贴4.94亿元,共计122.29万人次。累计发放居家养老服务补贴613.65万元,提供社区康复辅具租赁服务187人次。截至10月底,受理长护险申请1.58万人次,开展居家护理服务474.04万人次。
医疗卫生全面提质。医疗资源布局优化,区中心医院新急诊综合楼建成启用。成功创建2024年社区标准化口腔诊室,完成上海市社区卫生服务中心发热哨点诊室市级复核评估工作,达标率100%。完成2024年普陀区创建全国基层中医药工作示范区迎检工作。全区12家社卫设置“家庭医生签约服务窗口”,截至10月底,签约居民数54.16万,65岁以上老年人签约数25.47万,同时关注签约重点人群组合内就诊率,将其与社区卫生服务机构绩效考核挂钩。提供医疗救助等各类医疗保障服务21.73万人次。
文化体育稳步发展。完成7家儿童友好城市阅读新空间打造,甘泉路街道图书馆、长征镇图书馆入选全市首批20家阅读新空间。实施“社会大美育计划”,开展线上线下美育活动1863场,参与人次约38.3万人。区职工文体活动中心正式运营,有序推动区文化馆、区美术馆改造提升项目,加快推动海心剧院精装修工程。成功举办上海国际电影节“未来影院”、2024上海国际MCN大会、2024上海国际广告节、上海苏州河半程马拉松赛、上海苏州河城市龙舟邀请赛、上海十公里精英赛等高品质活动。
社会救助兜牢底线。开展各类帮困救助49.06万人次,支出资金4.52亿元。开展“温暖助梯”困难群众加装电梯帮扶工作,做好2024年度医疗帮困卡申办工作,开展个性化综合帮扶。完成20户“追光小屋”困境未成年人居室微改造。开展第三十届“蓝天下的至爱”慈善活动,吸引近千名市民参与,本届活动共捐款1055.04万元。

(五)城市更新提速快进,“半马苏河”活力迸发
“半马苏河”亮点频现。1690驿站建成开放,西康路、梦清园游船码头投入运营,截至10月,苏州河水上航线共开出航班8500余班,总计接待游客超7万人次。实施苏州河桥梁桥下空间提升工程。举办“半马苏河”运动生活节、首届上海国际光影节普陀分会场等高品质活动。完成“半马苏河”商标注册,自主开发“半马苏河”文创产品70余种。全区剧场、演艺新空间扩充至5家,全年举办营业性演出1100余场,覆盖约17万人次。成功举办第四届“半马苏河”文化旅游节,活动期间全区各景区景点共接待游客近60万人次,区内重点商圈累计接待人次超1000万、营业额超27亿元。
城区环境品质提升。新建绿地18.48万平方米(其中公共绿地10.36万平方米),新建绿道6公里,新建立体绿化2.51万平方米。推进口袋公园和转角绿地建设,完成新建改建榆宁园等4处口袋公园,完成光复西路枣阳路等14处转角绿地改造。新增苏州河绿道、桃浦河绿道等7条绿道。推进岸线公园(一期)、金光绿地新建工程(一期)、金光绿地新建工程(二期)工程建设,持续拓展绿色生态空间。竣工架空线入地和杆箱整治项目15.6公里。
居民生活品质提高。开展旧住房综合修缮改造35.26万平方米,推进约252万平方米“精准施策型”专项提升改造项目。完工既有多层住宅加装电梯310台。新增建设筹措保障性租赁住房房源3228套(间),实现供应2080套(间),筹措新时代城市建设者管理者之家床位1133张。发布2024年度普陀区“15分钟社区生活圈”行动方案。完成十个街镇社区规划师聘任。
低碳转型提档加速。积极推动可再生能源和新能源发展,完成光伏并网规模8871.77千瓦,完成市下达进度目标144.5%。完成2个共享充电桩示范小区建设,实施2个老旧小区电力扩容升级改造工程,完成市下达指标。长三角一体化科技示范楼、桃浦119-01b项目通过住建部三星级绿色建筑审查。真如地区荣获“上海市绿色生态城区”三星级试点项目称号。1项案例入选首批上海市减污降碳协同增效典型案例。

(六)社会治理循序渐进,城区安全充分保证
“三网融合”持续深化。“一网通办”方面,新增2个“一件事”、8项“免申即享”服务,截至10月底,“一件事”办件量达466674件、“免申即享”推送的办件量达到204106件。“一网统管”方面,依托“城市治理”引擎,汇聚市、区30余家条线部门、10个街镇、第三方企业等数据,更新接入数据14.5亿条。“一网协同”方面,深化信息化项目一件事、数据局旗舰店功能点,累计上线办公业务场景108个。对接区内18家单位23个区级应用系统,以及基层治理平台、电动自行车填报、充电设施统计、公务之家、协同中枢等5个市级应用系统。在全市首创并上线运行区“智慧文旅管理系统”。

基层治理深入细致。依托“社区云”开发了“百事能AI社工”小助手服务,实现“一键找政策、一问搜方案、一表做总结”,帮助社工化身“全岗通”。建立居村事项准入审核机制,实现全流程线上审批。开展住宅小区维修资金续筹和小微型小区合并,提升综合治理效能。深化“零距离·益加盟”社会组织党建品牌建设,组织开展社会组织党建讲座及“行走党课”活动。持续推进社区事务受理服务中心标准化建设,指导各街镇新增远程虚拟延伸点位,持续推动为民服务“零距离”。
安全防范平稳有序。深入开展“砺剑”等社会治安整治专项活动,全区报警类110、刑事案件立案数同比分别下降5.6%、14.2%。深化“靠谱解纷·三所联动”机制建设,排查化解各类矛盾纠纷2.6万余起,全区因矛盾纠纷引发的“八类”案件数全市最低。扎实开展安全生产治本攻坚三年行动,推进消防、燃气、电动自行车等重点领域专项整治。制发《普陀区城区安全风险评估工作实施方案》并在全区范围内开展风险评估工作。开展“5.12”、“10.13”防灾减灾救灾宣传活动和安全生产月、全国消防日宣传活动。
(七)改革开放纵深推进,政府效能显著优化
营商环境持续优化。制定并推进落实优化营商环境7.0版行动方案。开展法治化营商环境建设落实情况监督调研,发布《普陀区优化法治化营商环境行动计划》。围绕“高效办管一类事”“企业诉讼保全白名单”打造普陀特色营商环境。为企业提供“千企千面”个性化服务,持续深化“一业一证”改革,改造企业住所标准化登记信息库,上线数字化企业健康体检报告,不断擦亮“人靠谱,事办妥”服务名片。
人才高地加快建设。根据全市和全区机构改革方案要求,先后于今年4月和6月揭牌成立普陀区人才工作局和普陀区人才发展服务中心,持续健全人才工作体制机制。积极打造沿沪宁产业创新带“桥头堡”,承办“海聚英才”全球创新创业峰会系列活动,建成全市首个“海聚英才”常态化路演大厅,常态化举办路演等各类创新创业活动近40场。加大人才服务全周期“一件事”改革,举办“半马苏河”人才骑行挑战赛等活动,拓展体育、文化、健康等服务资源。筹集611套人才安居房源,强化人才安居保障体系建设。

国资国企改革扎实推进。实施主责主业发展战略,更新完善区管企业主页目录。推进新一轮国有企业改革深化行动,研究制订《普陀区国有企业改革深化提升行动方案》。发挥引导基金牵引作用,支持资本公司采取直投和基金投资双轮驱动策略,充分发挥国有资本引导和放大效应。研究制定非正常经营企业清理方案,截至目前,累计完成非正常经营企业清理902家。
政府效能稳步提升。推动“智慧好办”、“一件事”、“免审即享”服务事项扩容优化,举办第五届政务服务“网办季”活动。拓展“线上专业人工帮办”服务范围,年度好评率99.98%。我区政府透明度指数连续7年保持全国前三,其中4次位居第一。组织政府开放月系列活动共计54场,组织公众代表参与1500余人次。有序开展“十五五”规划前期研究,完成“1+10+32”前期研究课题成果。
2024年,在区委、区政府的坚强领导下,普陀区经济社会总体稳中向好,全区164个经济社会发展建设项目稳步推进。同时也要看到,本区经济社会发展仍面临不少困难和挑战,需要我们在今后工作着力加以解决。一是经济高质量发展的基础不够稳固。外部环境仍复杂严峻,内部有效需求不足,社会预期偏弱,保持经济平稳运行面临较大压力,居民消费意愿和企业投资信心需进一步提振。二是新兴动能转换仍需发力。现代服务业能级有待提升,科技创新成果向新质生产力转化还存在堵点卡点,新旧动能接续转换还需集聚更多新生代龙头企业和新赛道产业集群。三是改革创新潜能有待释放。营商环境还有提升空间,政策服务还不够精准有力,民营经济发展环境仍需优化。四是改善民生保障和城市运行的任务依然繁重。养老、托育、教育、卫生、住房保障等公共服务不均衡问题依然存在,大气、水、土壤等生态环境治理还需久久为功。
二、2025年国民经济和社会发展计划
2025年是全面深化改革、推动高质量发展的突破之年,是冲刺“十四五”规划目标任务的收官之年,也是开展“十五五”规划研究编制的关键之年。做好今年政府工作,要坚持以习近平新时代中国特色社会主义思想为指导,全面贯彻落实党的二十大和二十届二中、三中全会精神,深入贯彻落实习近平总书记考察上海重要讲话精神,落实中央经济工作会议精神和市委全会精神,按照区委全会部署要求,坚持稳中求进工作总基调,完整、准确、全面贯彻新发展理念,加快构建新发展格局,着力推动高质量发展,坚持“四个放在”,聚焦“五个中心”,持续发扬“人靠谱,事办妥”的精神,着力增强经济发展新动能,持续推动经济实现质的有效提升和量的合理增长。同时注重衔接“十四五”规划收官冲刺和“十五五”规划研究编制,为普陀区经济社会高质量发展谋划新思路、寻找新动力,为上海加快建成具有世界影响力的社会主义现代化国际大都市作出更大贡献。
根据上述要求,建议2025年经济社会发展主要目标从经济发展、城区形象、人民生活三个方面提出15项指标(详见表2)。

(一)紧抓经济调度,激发高质量发展动能
全力推动经济增长。进一步发挥经济运行五级调度机制,加强对重点行业、重点企业、重大项目的运行监测和统筹调度,做好国家、上海市调控政策的跟踪落地,持续放大政策效应,加强企业走访服务,保障区域经济平稳运行。加紧土地出让和建设项目谋划,加快推动在建工程进度,全力推进项目的前期工作,提前布局“十五五”时期重大建设项目。聚焦五五购物节和“上海之夏”系列促消费活动,打造活动品牌带动消费热点。围绕居民消费新需求,提升商业便利度,提振消费信心。围绕“首”字经济,加速形成首店、首发、首秀的有机串联。
深化产业转型升级。进一步夯实四大产业对区域经济的引领支撑作用,支持产业龙头企业做大做强,发挥“链主”企业“头雁”效应,引领带动产业链上下游企业协同发展。加强重点产业、特色赛道及未来产业研究,聚力发展网络安全、数字广告等细分领域,加快形成千亿级产业集群。结合上币园区等城市更新项目、数字化转型示范区打造,推动产业载体空间提升,加强新质生产力培育。持续完善“3+5+X”产业政策体系,推进机制优化和宣传培训。持续推动招商服务一体化,着力推进高新技术企业、科技小巨人企业以及区“互联网+”企业等培育,引导各类创新主体加大研发投入、加强研发项目规范管理。
促进贸易外资保稳提质。聚焦有色金属领域,加快打造沿半马苏河“一核多园”有色金属生产性互联网服务平台集聚区。落实我区贸易高质量发展政策、总部政策以及国家与上海市有关外经贸专项政策。加快培育总部型企业,发挥龙头企业带动示范效应。在进博会期间举办普陀外资营商环境推介活动,持续打造“苏河商荟”“进博风采”等特色品牌,吸引外商投资。
提升招商工作实效。持续优化招商引资体制机制流程,推动项目落地。探索使用AI大模型等新技术手段围绕科技创新、产业发展、前瞻布局等开展专项推介。加强招商引资与产业规划联动,通过产业基金招商、高成长企业招商、重点产业链招商、进博会等重要平台招商等方式,实施精准靶向招商。开展招商服务队伍培训,深化全员招商意识。
(二)深耕“中华武数”,坚持创新驱动引领
持续深化中以(上海)创新园中外联动:深化国际合作,积极争取国家和市级部门支持,加强与第三方机构联动共建,力争引进一批国际化项目。加快产业集聚,以知识产权创新创业服务为特色,聚焦生命健康、人工智能、互联网信息三大产业,持续引进优质项目、企业及机构。营造良好氛围,持续开展上海数字创新大会、创新创业项目路演等各类创新交流活动,组织企业参加上交会、浦江论坛、进博会等,不断提升园区影响力。
稳步推进上海清华国际创新中心区校合作:聚焦“卡脖子”技术攻关,持续推进集成电路研究平台开展张江专项和市科技重大专项建设。提升“清华+”品牌影响力,依托上海清华国际人才会客厅、校友活动中心、创领工博之家,举办战新项目全球科创路演、“沪清谈芯”等系列科创活动,打造“苏河芯湾”集成电路产业集聚区。构建长三角科技合作新T台,夯实长三角县(市)区产业协同联盟、新质生产力协同创新共同体,开展项目对接和资源共享,拓展跨区域科技合作交流。
切实提升武宁创新共同体协同效用:深化沿沪宁“七市一区”协同创新,做实会商制度,先推一批协同创新攻关项目,建立以企业为主体、需求为牵引的科技成果转化体系,线下办好“科创集市”等品牌活动,线上用好协同创新在线集市等平台,促进沿沪宁科技成果转化。打造“创新里”科创产业空间,进一步完善支持政策,入驻专业运营服务团队,持续挖掘储备一批产业领域“硬科技”企业“种子选手”。构筑高水平科技人才高地,加快推动菲尔兹数学科学研究院中国中心实质运作,打造集数学科学研究、人才培养、学术交流、成果转化于一体的全球领先数学科学研究中心及创新高地。
加快营造“海纳小镇”数字化转型创新生态:优化小镇功能布局,通过架空线入地、街区商业外立面改造等工程,全面提升小镇宜居宜业环境。提升海纳品牌影响,以“海纳大会”为核心,依托“1+3+1+N”模式,通过一系列高规格活动,扩大海纳品牌在全国的知名度。构建数字经济生态,通过完善政策机制,优化招商路径,吸引更多新型研发机构进驻,增强海纳小镇的科技创新能力和经济密度。
(三)统筹地区建设,夯实区域发展根基
苏河水岸经济发展带:推进360数科上海新总部、波克城市互联网研发应用中心项目完工。长风9号东、交运集团真北路地块商办、天安阳光广场东块等项目有序推进。推进真北路PT0258c-04地块完成场地移交。开展新曹杨地区整体城市设计和规划研究。
真如地区:全力推进真如光明板块招商推介,完成市体育宫地块土地划拨。推进兰溪路风貌提升,推动第一批商户入驻。继续协调推进京东上海中心、真如社卫中心和真如文体中心项目建设。推进H型公共通道过曹杨路节点工程建设完成整体竣工验收。推动真如商务单元更新方案实施建设。
桃浦智创城:加快603商办项目、606商办项目等项目进度。宝华住宅、金隅住宅、灿瑞全球芯片研发项目、邵禹施工技术及新材料研发应用中心项目稳步推进。结合住宅项目进度,完成祁连山路沿线公共绿地建设;结合中环集团117租赁住宅施工进度,完成定宁路、乐创路等道路建设。
(四)聚力城市更新,提升城区环境品质
进一步打响“半马苏河”品牌。持续丰富“半马苏河”文化旅游节节目内涵和活动形式,开发和推广“半马苏河”文创产品,推动跨区域、跨文化品牌共创,增强品牌社会影响力。落实“一江一河”滨水驿站功能提升要求,4座A类党群服务驿站完善服务功能,引入更多党群活动;6座B级拓展服务驿站扩充便民服务内容。积极打造特色IP,营造数字化应用场景,加快元上苏河市场化运营。
进一步提升城区形象功能。推进土地高质量利用,编制桃浦智创城东拓区、未来岛园区、新曹杨地区、万里社区等零星集体土地成片开发方案。围绕15分钟社区生活圈建设,以真如寺周边城市更新为重点,同步开展甘泉、万里、长寿地区城市更新研究。
进一步塑造城区颜值形象。稳步推进绿化项目建设,新增绿地10万平方米、立体绿化1万平方米、绿道5公里。完成环城生态公园带新杨公园建设,完成新槎浦断点工程建设。推进金光绿地、苏州河岸线公园(一期)工程建设。做好绿化特色道路创建工作,打造1条市政特色道路。全力推动生态清洁小流域建设,有序实施水利专项工程。加快岚皋南初雨调蓄设施建设。全速推进中山北路、西康路等内环内主次干道开工建设。加快推进“两旧一村”改造,实施约150万平方米“精准施策型”老旧小区专项提升、35万平方米老旧小区综合修缮改造工作。筹措保租房约4500套(间),供应约1300套(间)。
进一步加强基础设施建设。统筹推进重点区域开发地块周边配套道路建设。推进沪嘉高速功能提升工程等重大交通工程区属配套项目前期工作。继续推进停车治理项目创建、公共停车泊位建设、新增错峰共享项目、智慧停车场建设,进一步解决停车难问题。有序推进公共(含专用)充电桩建设任务。持续提升道路、桥梁、下立交、综合管廊等市政设施精细化管理水平。
进一步推进绿色低碳转型。落实国家、市级节能降碳重点任务安排,支持开展各类碳达峰碳中和试点示范创建。有效发挥节能专项资金引导作用,推动实施节能减排降碳项目。做好节能综合管理和可再生能源消纳工作,统筹协调推进光伏项目建设。完成市级电动汽车充电设施建设民心实事项目,加快新能源汽车配套设施布局。
(五)筑牢民生基石,增进人民生活福祉
就业保障要更牢。实施高校毕业生就业服务“扬帆”专项行动,优化衔接校内外服务,确保青年就业水平总体稳定。强化对困难家庭毕业生、长期失业青年、大龄、残疾等就业困难群体的帮扶。深化“15分钟就业服务圈”建设,完善“靠普职家”社区就业服务站点的网点布局和服务内涵。健全终身职业技能培训制度,完善重点技能岗位、重点群体就业支持体系。
教育质量要更高。巩固全国义务教育优质均衡发展区、学前教育普及普惠区创建成果。全面落实立德树人根本任务,加强本区家校社协同育人“教联体”建设。完善普惠性托幼服务体系,新增300个公办幼儿园托班托额,新增700个社区托育托额。全面建设上海市人工智能教育试验区,以人工智能助推教育数字化转型。积极探索小学生暑(寒)假期间的托管模式。加快推进华师大二附中普陀校区、真如副中心A03-01地块学校、桃李实验学校及桃李实验幼儿园等教育重点在建项目建设。
养老服务要更优。健全基本养老服务网络,新增养老床位100张,改造认知障碍照护床位50张,新增2家“养老院+互联网医院”、1家“智慧养老院”,新建1家社区综合为老服务中心、2家社区长者食堂。进一步优化以居家为基础、社区为依托、机构为专业支撑、医养相结合的养老服务供给格局。深入开展新时代“银龄行动”,大力推动老伙伴计划、沪助养老时光汇、老吾老计划等互助式养老项目。推进长护险服务标准化建设。
医疗品质要更好。全力推进西部区域性医疗中心谋划、区中医医院改扩建等项目。持续开展新一轮区临床医学学科(滚动)建设。强化现有的西部、东部、中医、儿科四个医联体,探索医康融合新模式下的区康复医疗联盟建设。持续优化夯实家庭医生签约服务,推进重点人群应签尽签。深化医保关键领域改革,贯彻落实《国务院办公厅关于健全基本医疗保险参保长效机制的指导意见》,实现“一人一档”管理。
文化软实力要更强。深入推进儿童友好城市阅读新空间建设,实现10个街镇全覆盖。持续扩容“市民艺术夜校”教导点,总数达30个以上。深化青年夜校品牌建设,满足青年成长需求。完成区文化馆、美术馆改造提升工程,筹建普陀区非物质文化遗产展示体验中心(暂定名),加快推进真如海心剧院精装修工程、上海市体育宫改扩建项目。全力支持苏河·梦立方项目建设并跟进后期运营工作。谋划上海国际MCN大会、上海国际电影节“未来影院”、电竞上海全民锦标赛等品牌活动,开展苏州河水上运动常态化试点,办好各类体育赛事。持续做好“四普”工作,守牢文物安全底线。
(六)着眼社会治理,构建精细化治理格局
提高智慧城市治理效能。加强城市治理引擎建设,对已接入城运中心的各路视频资源进行场景关联优化。推动“智慧好办”、“一件事”和“免申即享”扩容增效,形成一批高质量的政务服务事项。做好“一业一证”提前服务、制发证衔接以及业态监管工作,形成管理闭环。聚焦智能化、精准化、个性化的政务服务,改版随申办市民云,试点随申办企业云,深化政务服务“网办季”活动效应。完成城市数字化转型应用场景“揭榜挂帅”供需对接工作,推动优秀解决方案与区内应用场景需求对接落地。
打造基层治理优质样板。发挥区社联会党委统领作用,常态推进社会组织新兴领域党的组织体系全覆盖。统筹协调数字居委会项目开发建设,同时对“AI社工——数字百事能”应用服务做好维护更新和功能升级,提升数字化平台赋能基层治理效能。深化推动青春社区建设,以“和畅公寓”为样板,探索青年参与社区治理有效模式。
筑牢城市安全运行屏障。持续优化我区“大安全”工作体系,推进治本攻坚三年行动落实落细,制定2025年工作清单,打造一批安全生产标准化标杆企业,完成电动自行车充电价费分离工作。聚焦厂房仓库、建筑工地、工业园区、地下空间、电动自行车充电、消防、燃气等重点场所、重点领域和多产权、多业态混合经营场所及九小场所,常态化开展重大事故隐患排查和防范化解。
(七)激发改革活力,提高政务服务水平
提升营商环境质量。制定优化营商环境8.0版行动方案,在为企服务上更加注重企业便利性,在政策导向上更加注重企业获得感,在政企沟通上更加注重企业需求点,在监管执法上更加注重企业感受度,持续优化“人靠谱,事办妥”营商环境。落实信用工作考核评估机制,优化“靠普信用”简报。加大信用承诺、五类行政管理事项归集力度。
深化国资国企改革。深入贯彻落实《普陀区国有企业改革深化提升行动方案》要求,全面开展普陀区国企改革深化提升行动。督促企业加大内部资源整合力度,有序推进“一企一业”、“一业一企”。构建以“管资本”为主的分层分类投资监督管理体系,加强功能类企业成本绩效管理。
加强法治普陀建设。深化区委、区政府主要领导及区管党政主要负责人专题述法工作,向国企、基层延伸,扩大述法工作覆盖面。持续深化基层法治观察工作,推动更多优秀观察建议落地转化。持续推进《普陀区加强法治政府建设实施意见(2021-2025年)》。继续贯彻落实行政复议听证、简易程序、普通程序听取意见、复议委员会等复议制度、机制,着重加强行政争议化解。做好国防和双拥工作,完善退役军人服务保障体系建设。
发挥规划引领作用。有序推进“十四五”时期各项目标任务落地落实,确保“十四五”规划规划顺利收官,做好“十四五”规划终期评估。启动“十五五”规划编制工作,紧密结合国家和上海市战略、普陀区情和特点,更好发挥规划的战略导向作用。做好规划编制全过程人民民主,使规划研究和编制过程成为收集民意、汇聚民智、回应关切、形成社会共识的过程。
三、2025年普陀区经济社会发展建设项目安排
2025年经济社会发展建设项目的安排原则:一是聚焦重大工程重点项目,推动项目建设提质增效。按照“抓项目、促投资、稳增长”的总体目标,以区委区政府确定的重大工程重点项目为抓手,跨前服务、超前谋划,强化要素综合保障能力和为企服务水平,明确项目月度推进节点和投资完成目标,全力推进项目建设进度,提高建设质量和水平,确保建设项目尽早开工、按时竣工、及时投产。二是聚焦民生保障关键领域,持续提高民生福祉水平。持续优化医疗、教育、卫生、社会保障等基本民生项目的建设布局。坚持量力而行、尽力而为、有序推进,接续实施好一批惠民有感、品质卓越的区属重点项目,在发展中保障和改善民生,更好兜住、兜准、兜牢民生底线,切实提高人民生活质量和便利度。三是聚焦要素保障,发挥政府资金投资效益和水平。统筹兼顾、综合考虑项目实施的可行性和必要性,根据项目成熟度,科学安排建设计划、资金需求和要素保障,积极争取地方政府专项债和超长期特别国债资金支持。按照高质量发展的要求,持续优化完善重大项目储备制度,进一步提高财政资金投资效益。
2025年安排经济社会发展建设项目112个,其中重点建设项目54个,包括市政基础设施类项目15个、民生保障类项目8个、公共服务类项目7个、功能性项目16个、住宅类项目8个;其中结转在建项目89个、新开建设项目23个。
《普陀区2024年国民经济和社会发展计划执行情况与2025年国民经济和社会发展计划》 背景介绍 发布时间:2024-12-06
一、起草背景
根据区委、区政府工作部署,区发改委牵头启动了《普陀区2024年国民经济和社会发展计划执行情况与2025年国民经济和社会发展计划》(以下简称《计划报告》)起草工作。《计划报告》的起草以习近平新时代中国特色社会主义思想为指导,全面贯彻落实党的二十大和二十届二中、三中全会精神,深入学习贯彻习近平总书记重要讲话精神,贯彻落实中央经济工作会议和十二届市委四次全会精神,按照十一届区委七次全会部署,坚持稳中求进工作总基调,完整、准确、全面贯彻新发展理念,聚焦上海建设“五个中心”重要使命,围绕“写好五线谱,谱好两部曲,携手零距离,共画同心圆”奋斗目标,切实增强经济活力,持续改善社会预期,不断增进民生福祉,牢牢把握高质量发展这一首要任务,通过年度计划的目标任务和项目安排,增强对全区经济社会工作的引导性和约束性,推动全区经济社会平稳健康发展。
二、制定依据
1、《中华人民共和国地方各级人民代表大会和地方各级人民政府组织法》(中华人民共和国主席令第33号)
2、《关于开展2025年上海市经济社会发展思路和年度计划研究工作的通知》
3、中共上海市普陀区委办公室上海市普陀区人民政府办公室印发《上海市普陀区发展和改革委员会职能配置、内设机构和人员编制规定》的通知(普委办【2019】28号)
三、主要内容
《计划报告》的正文主要包括2024年计划执行情况、2025年主要目标与任务、2025年建设项目安排三大部分。
《计划报告》第一部分对2024年计划执行情况做了梳理。从指标完成情况看,全区16个指标顺利推进,基本完成年度目标。在任务方面,《计划报告》从经济发展稳步迈进,综合实力持续增强;科创驱动多轮并进,“中华武数”全面发力;城区规划统筹共进,重点地区能级提升;民生福祉持续增进,社会保障坚实有力;城市更新提速快进,“半马苏河”活力迸发;社会治理循序渐进,城区安全充分保证;改革开放纵深推进,政府效能显著优化7个方面,对各领域2024年的具体工作执行情况进行总结。
《计划报告》第二部分对2025年的目标和任务提出建议。在指标部分,在指标部分,2025年主要指标在2024年的基础上结合我区当前工作重点,从经济发展、城区形象、人民生活三方面提出15项指标。其中,经济发展指标8个(地区生产总值增长率、区级财政收入增长率、固定资产投资增长率、“四大”重点培育产业占区级税收比重、外商直接投资实际到位金额增长率、新增税收亿元楼、新增跨国公司地区总部数、新认定高新技术企业),城区形象指标3个(空气质量优良率(AQI)、新增绿地面积、主要河道水质断面优于III类水体比例),人民生活指标4个(失业人员实现再就业人数、新增社区护理中心、新增养老床位数、启动实施旧住房成套改造面积)。在任务方面,《计划报告》安排了紧抓经济调度,激发高质量发展动能;深耕“中华武数”,坚持创新驱动引领;统筹地区建设,夯实区域发展根基;聚力城市更新,提升城区环境品质;筑牢民生基石,增进人民生活福祉;着眼社会治理,构建精细化治理格局;激发改革活力,提高政务服务水平共七方面的任务。通过七方面任务安排,不断强化“四大功能”,服务“五个中心”建设,在构建新发展格局中展现普陀作为,着力构筑新时代普陀发展的新举措,确保经济持续健康发展和社会大局稳定。
《计划报告》第三部分为区经济社会发展建设项目。目前初步安排2025年安排经济社会发展建设项目112个,其中重点建设项目53个,包括市政基础设施类项目15个、民生保障类项目8个、公共服务类项目7个、功能性项目15个、住宅类项目8个;其中结转在建项目89个、新开建设项目23个。
《普陀区2024年国民经济和社会发展计划执行情况与2025年国民经济和社会发展计划》 会议审议情况 发布时间:2024-12-06
《普陀区2024年国民经济和社会发展计划执行情况与2025年国民经济和社会发展计划》 决策结果 发布时间:2024-12-06
《普陀区2024年国民经济和社会发展计划执行情况与2025年国民经济和社会发展计划》 政策预公开解读 发布时间:2024-12-06
2025年是全面深化改革、推动高质量发展的突破之年,是冲刺“十四五”规划目标任务的收官之年,也是开展“十五五”规划研究编制的关键之年。为进一步增强对经济社会工作的引导性和约束性,全力以赴稳经济促增长,持续挖掘产业发展潜能,提升人民生活品质,使全区工作持续在优化结构、增强动力、化解矛盾、补齐短板上取得新进展,普陀区发改委组织起草了《普陀区2024年国民经济和社会发展计划执行情况与2025年国民经济和社会发展计划》(以下简称《计划报告》)。
现就《计划报告》作如下解读:
一、《计划报告》的起草背景是什么?
《计划报告》的起草以习近平新时代中国特色社会主义思想为指导,全面贯彻落实党的二十大和二十届二中、三中全会精神,深入学习贯彻习近平总书记重要讲话精神,贯彻落实中央经济工作会议和十二届市委四次全会精神,按照十一届区委七次全会部署,坚持稳中求进工作总基调,完整、准确、全面贯彻新发展理念,聚焦上海建设“五个中心”重要使命,围绕“写好五线谱,谱好两部曲,携手零距离,共画同心圆”奋斗目标,切实增强经济活力,持续改善社会预期,不断增进民生福祉,牢牢把握高质量发展这一首要任务,通过年度计划的目标任务和项目安排,增强对全区经济社会工作的引导性和约束性,推动全区经济社会平稳健康发展。
二、《计划报告》的制定依据是什么?
1、《中华人民共和国地方各级人民代表大会和地方各级人民政府组织法》(中华人民共和国主席令第33号)
2、《关于开展2025年上海市经济社会发展思路和年度计划研究工作的通知》
3、中共上海市普陀区委办公室上海市普陀区人民政府办公室印发《上海市普陀区发展和改革委员会职能配置、内设机构和人员编制规定》的通知(普委办【2019】28号)
三、《计划报告》的起草过程是什么样的?
2024年9月份区发改委启动了2025年建设项目申报工作。10月中旬,正式部署了《计划报告》起草的相关工作,并开展年度计划前期思路研究。10月下旬以来,区发改委与相关委办局、街道镇和重点地区沟通了解指标、项目和相关任务的初步考虑。之后,在各部门提交的材料基础上,起草形成了《计划报告》讨论稿,在书面征求各相关单位意见建议基础上,修改形成《计划报告》征求意见稿。
四、《计划报告》的主要内容是什么?
《计划报告》主要由两部分组成:
《计划报告》第一部分从经济发展稳步迈进,综合实力持续增强;科创驱动多轮并进,“中华武数”全面发力;城区规划统筹共进,重点地区能级提升;民生福祉持续增进,社会保障坚实有力;城市更新提速快进,“半马苏河”活力迸发;社会治理循序渐进,城区安全充分保证;改革开放纵深推进,政府效能显著优化7个方面,对各领域2024年的具体工作执行情况进行总结。
《计划报告》第二部分从紧抓经济调度,激发高质量发展动能;深耕“中华武数”,坚持创新驱动引领;统筹地区建设,夯实区域发展根基;聚力城市更新,提升城区环境品质;筑牢民生基石,增进人民生活福祉;着眼社会治理,构建精细化治理格局;激发改革活力,提高政务服务水平对2024年提出7方面主要目标和任务。
《普陀区2024年国民经济和社会发展计划执行情况与2025年国民经济和社会发展计划》 意见采纳情况反馈 发布时间:2024-12-06
根据《重大行政决策程序暂行条例》《上海市重大行政决策程序规定》《上海市重大行政决策公众参与工作规则》等相关规定,2024年12月我委组织开展《普陀区2024年国民经济和社会发展计划执行情况与2025年国民经济和社会发展计划》(征求意见稿)公众参与活动,通过向社会公开征求意见、书面征求意见、专项听取意见等方式听取相关公众意见,并就相关意见建议进行研究。现将有关情况报告如下:
一、向社会公开征求意见
于2024年12月6日至2024年12月12日通过政府网站等媒体进行公示,征求社会各方面意见和建议。在征询期内,收到1条社会公众的意见反馈。
(一)公众意见的主要观点:建议将长征镇建德地区周边道路纳入架空线入地和合杆整治工作中;
(二)公众意见的采纳及反馈情况:因区域规划建设中项目立项需要经过多方考量,后续在安排区经济社会发展建设项目中会酌情将该建议纳入研判范畴;
(三)不予采纳的意见和具体理由:无;
(四)其它需要说明的问题:无。
二、书面征求意见
2024年12月我委书面征求相关公民的意见建议,相关公民提出2条意见,根据意见和建议的主要内容,我委对草案《普陀区2024年国民经济和社会发展计划执行情况与2025年国民经济和社会发展计划》(征求意见稿)进行了修改。比较集中的意见有:
1、建议增加稳增长政策成效相关内容,更加凸显年度特色。
2、建议进一步围绕深化高水平改革开放、推动高质量发展、城市能级、社会民生等,研究细化普陀区2024年相关工作举措。
三、专项听取意见
我委专项听取人大代表的意见建议,经我委介绍《普陀区2024年国民经济和社会发展计划执行情况与2025年国民经济和社会发展计划》(征求意见稿)制定情况及政策内容后,共收集到2条意见。较集中的意见有:
1、要增加关于稳定社会预期,提振居民消费的相关内容。
2、要在明年的计划中增加对“十四五”终期评估工作的考量。
普陀区发展和改革委员会
2024年12月13日
-
本次征询已结束