@普陀求职者 本周五跨区联合招聘会!千余岗位“职”等你来 2026年03月19日

来源: 上海普陀

  还在找工作吗?本周五,普陀这场招聘会“职”等你来!招聘会还设有生育友好专区、退役军人专区、残疾人促就业专区和新兴领域群体专区,现场配备AI简历助手和职业能力测评,帮助求职者更清晰地了解自身优势与发展方向。

  活动安排

  时间:3月20日(周五)13:00-16:00

  地点:栅桥公园(新郁路755号)

  咨询电话:62061766(普陀区长征镇社区事务受理服务中心就业服务 周一到周五8:30-17:00)

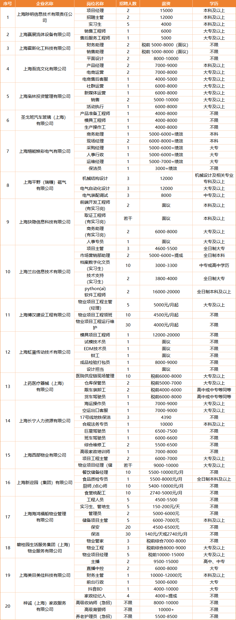
  部分参会企业及岗位信息

分享:

特殊稿件右侧区域内容请使用tab按钮切换浏览