@普陀家长 2025年普陀区幼儿入园网上报名操作细则来啦! 2025年05月06日
来源: 上海普陀2025年普陀区幼儿入园网上报名工作于5月7日启动,至5月30日结束,请广大适龄幼儿家长积极配合。
一、报名对象
2022年9月1日至2023年8月31日出生(托班)
(具体以幼儿园公布的招生通告为准)
2021年9月1日至2022年8月31日出生(小班)
2020年9月1日至2021年8月31日出生(中班)
2019年9月1日至2020年8月31日出生(大班)
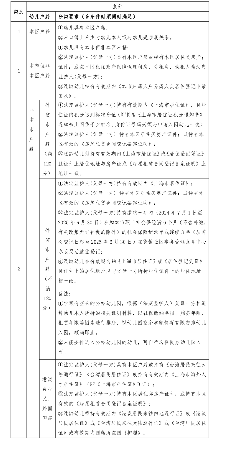
身体健康、智力正常、可正常参加集体活动,并符合“2025年幼儿入园网上报名分类要求”其中之一的适龄幼儿。
(一)公办幼儿园

(二)民办幼儿园

备注:
1. 《上海市居住证》的申办、发放、使用以及积分申请等事宜,请按《上海市居住证管理办法》《上海市居住证申办实施细则》执行。
2. 幼儿户籍迁入本区时间,以各幼儿园招生简章发布的时间为准。
二、报名网址
(一)小班
电脑用户:网址https://zwdt.sh.gov.cn
手机用户:“随申办”移动端
(二)托班、中班、大班
电脑用户:登录网址https://xqjybm.pte.sh.cn
手机用户:扫码登录

三、报名流程
(一)小班
1.登录系统。家长访问“一网通办”网站首页“2025年适龄幼儿入园”特色专栏(以下简称报名系统)https://zwdt.sh.gov.cn 凭“一网通办”个人注册的账号可直接登录“报名系统”,选择“各区报名”进入“普陀区幼儿报名入口”。
2.幼儿报名。点击“报名”进入家长操作界面,完善幼儿及监护人的基本信息,白色为必填和可更改项,灰色为不可更改项。完成信息填报,为幼儿选择一所户籍地或居住地对应的公办幼儿园,或根据需求选择一所民办幼儿园申请入园(注:一名幼儿只能申请一所公办幼儿园或一所民办幼儿园,不能同时填报2所及以上幼儿园,请谨慎选择,一旦提交,无法自行修改)。
3.接收录取短信。家长完成报名后,经对应的幼儿园线上验证审核,符合入园条件的幼儿家长,将在6月20日以短信形式收到录取通知。
4.新生入园报到。报到日期为6月28日至6月29日,具体以幼儿园通知为准。
(二)托班、中班、大班
1. 注册登录。家长访问“普陀区幼儿入园报名系统”(以下简称报名系统)https://xqjybm.pte.sh.cn 先注册,再登录“报名系统”。
2. 完善信息。点击系统菜单中“完善信息”选项进入家长操作界面,家长依次填写有关基本信息,白色为必填和可更改项,灰色为不可更改项。信息保存后,如需对相关信息进行修改,可再次点击系统菜单中“完善信息”选项进行修改。(注:仅网上报名阶段2025年5月7日-5月30日可修改)
3. 幼儿报名。家长点击系统菜单中“报名”选项,为幼儿选择一所户籍地或居住地对应的公办幼儿园,或根据需求选择一所民办幼儿园申请入园(注:一名幼儿只能申请一所公办幼儿园或一所民办幼儿园,不能同时填报2所及以上幼儿园,请谨慎选择)。
4. 接收录取短信。家长完成报名后,经对应的幼儿园线上验证审核,符合入园条件的幼儿家长,将在6月20日以短信形式收到录取通知。
5. 新生入园报到。报到日期为6月28日至6月29日,具体以幼儿园通知为准。
四、有关注意事项
(一)小班
1.家长完成幼儿报名填写后,系统将进行二次确认,请家长仔细核对信息表内容准确无误后,点击确认提交按钮。一旦确认提交,家长将无法自行操作修改。若特殊情况确需修改,请致电报名园所的招生老师,由负责招生的老师退回报名信息后,家长方可重新编辑提交(注:仅网上报名阶段2025年5月7日-5月30日可退回修改)
(招生老师联系方式查询网址:https://www.shpt.gov.cn/zhengwu/xqjyslyezs-jyjrxbkyzs/2025/104/195889.html)。
2.遇特殊情况需在报名时特别说明的,如:领养子女、特殊幼儿等,可在信息填报页面下方“备注”栏,填写相关文字说明,也可在任意上传照片界面,添加证明材料的照片加以佐证(同一类型证件可以上传多图,家长将鼠标放置于已上传的图片画框中,点击“继续上传”即可添加)。
(二)托班、中班、大班
家长请保存注册时的手机号码和密码,该手机号码即为“普陀区幼儿入园报名系统”登录的账号,如忘记密码,可在登录界面点击“忘记密码”按钮,系统会验证家长注册手机号后进行密码重置。
(三)其他
1.优先安排户籍地与实际居住地一致的适龄幼儿入园(当报名人数超过计划招生数时,各幼儿园根据适龄幼儿入户年限的先后顺序进行排序,排序在前的优先对口入园,未能对口入园的幼儿按相对就近原则统筹安排)。然后根据登记入园人数和幼儿园资源分布情况在区域内统筹安排本市户籍人户分离的适龄幼儿和积分达到《上海市居住证》标准分值的来沪人员适龄随迁子女入园。再根据(法定监护人)父母一方和适龄幼儿本人所持的相关证明材料,视学额情况,有限安排非本市户籍且积分未达到《上海市居住证》标准分值的来沪人员随迁子女入园,额满即止。
2.公、民办幼儿园于6月20日完成网上招录并发送录取短信。1名幼儿只能收到一所幼儿园的录取通知,一经录取不能变更。
3.具体招生意见详见《2025年普陀区学前教育招生工作的实施意见》(普陀教育网、上海普陀教育及各园微信公众号)。
4.普陀学前教育招生咨询电话:52564588-5122(工作日上午8:30-11:30;下午1:30-4:30)。