普陀区公共体育设施免费开放信息 2023年08月07日

来源: 上海普陀

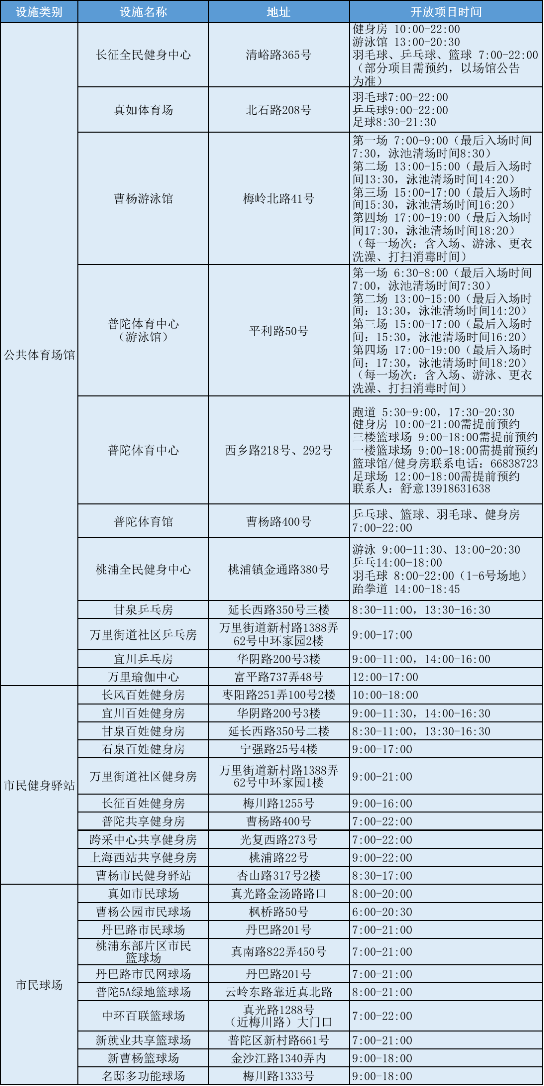
今年的8月8日是全国第15个“全民健身日”,因此为大家整理了普陀区公共体育设施免费开放信息。其中还有市民体质监测中心免费开放特色服务。去运动前记得关注场馆开放信息。部分场馆需要提前预约。

提示:8月8日当天具体开放情况以实际为准,敬请留意各场馆公告。

普陀区公共体育设施免费开放信息

0807_140652_885.png

市民体质监测中心免费开放服务

0807_140817_888.png

分享:

特殊稿件右侧区域内容请使用tab按钮切换浏览