圆满收官!普陀区“十四五”健身设施补短板行动交出亮眼答卷 2025年12月21日 来源: 普陀体育
为进一步贯彻市体育局关于健身设施补短板工作要求,普陀区于“十四五”期间扎实推进《普陀区健身设施补短板五年行动计划》,坚持深耕社区、服务社区、保障社区,全力推动“15分钟社区生活圈”补短板建设,至收官之年,各项工作取得显著成效,全年累计建成市民健身步道20条、市民健身苑点53处、市民球场2处、市民健身驿站1处、社区市民健身中心4处以及长者运动健康之家1处,超额完成2025年“为民办实事”目标任务,切实提升了市民健身需求的获得感和满意度。
新建、改建社区市民健身中心4处


桃浦社区市民健身中心

曹杨社区市民健身中心
新建、改建社区市民健身驿站1处


宜川社区市民健身驿站
新建、改建1处长者运动健康之家



枫岭园长者运动健康之家
新建、改建2片市民球场


云岭公园市民球场

星河世纪城星月蓝湾市民球场
新建、改建市民健身步道20条



安居金祁东区步道

阳光世家健身步道
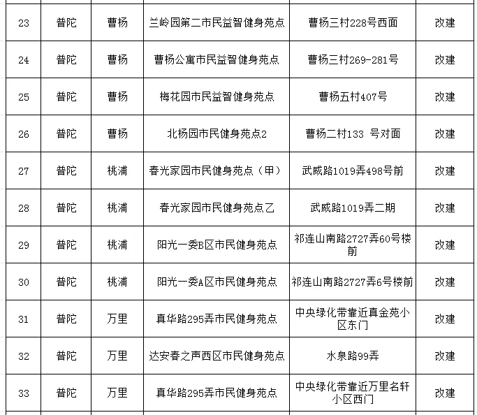
新建、改建市民益智健身苑点53处






长四一委市民健身苑点

中江小区市民健身苑点