正文信息列表区域内容请使用tab按钮切换浏览
@曹杨人,社区卫生服务中心全专联合门诊开诊啦!“家门口”就能看“专家号” 2023年03月12日 来源: 曹杨新村街道
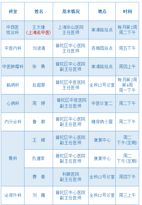
为让居民在家门口也能享受更优质、便利的医疗服务,曹杨社区卫生服务中心开设全科-专科门诊,简称“全专联合门诊”。邀请二、三级医疗机构专家到社区坐诊,现安排如下:

1.王文健,上海名中医,主任医师。上海华山医院中西医结合科。
简介:博士生导师,上海市名中医,资深中西医结合专家,汇通流派当代代表,现任上海中西医结合学会名誉会长,上海市中西医学会第一届专家委员会主任委员,第五、第六、第七批“全国名中医传承指导老师”,曾担任上海医科大学中西医结合研究所所长,曾承担国家攻关、国家自然基金重点课题等科研项目20余项,并获得国家科技进步奖二等奖一项和省部级科技奖励十项。
擅长:中西医结合治疗代谢病(高血糖、高血压、高血脂、高尿酸、肥胖等)及老年病领域。
时间:每月第二周周二下午
地点:棠浦路站点
2.刘淑清,主任医师,普陀区中心医院中医内科
简介:医学博士,主任医师,副教授,硕士生导师。师从上海市名中医陈湘君教授和赵国定教授。上海市名中医赵国定教授普陀传承工作室负责人。担任世界中医药学会联合会风湿病专业委员会理事,中国中医药信息研究会全科医学分会常务理事,上海中医药学会风湿病分会委员,上海中西医结合学会风湿病分会委员,上海中医药学会脑病分会委员、上海市中医药学会老年病分会委员和上海市中西医结合学会活血化瘀专业委员会委等职务。从事中医内科临床、教学和科研工作20余年。
擅长:系统性红斑狼疮、类风湿关节炎、干燥综合症、痛风性关节炎、骨关节炎、强直性脊柱炎等风湿免疫性疾病和高血压、冠心病、脑梗死、慢性胃炎、慢性支气管炎等内科疾病的中西医治疗。
时间:周五下午
地点:杏梅园站点
3. 张 勇,副主任医师,普陀区中心医院中医肿瘤科
简介:医学硕士,硕士研究生导师。毕业于上海中医药大学,上海市名中医范忠泽工作室成员。现任中国中西医结合学会肿瘤分会青年委员,上海市中医药学会肿瘤分会常委,上海市传统医学工程协会肿瘤分会委员,上海市中医药学会亚健康分会委员等。长期从事中西医结合防治肿瘤的临床和研究工作,参与多项国家级和市局级的研究项目,主要研究方向为中医药逆转肿瘤耐药及防治术后复发、转移。
擅长:结直肠癌、胃癌、肺癌、乳腺癌、卵巢癌等常见恶性肿瘤的中西医治疗及癌前病变防治、肿瘤术后康复,并专注内科杂病的中医诊疗及亚健康管理。
时间:周四上午
地点:棠浦路站点
4. 赵超蓉,主任医师,普陀区中医医院脑病科
简介:毕业于上海中医药大学,医学博士。曾师从上海市名中医陈建杰、王左、夏翔、王庆其教授。上海市名中医王庆其教授普陀传承工作室负责人,中国民族医药学会脑病科分会委员,上海市中医药学会老年病分会、心病分会、神经病分会委员,上海市普陀区卫生局的中医中风专科的“学科带头人”。
擅长:中西医结合治疗急性中风病及各种并发症、老年病、高血压、高血脂、帕金森氏病、冠心病、痴呆等。
时间:每月第2周第4周,周一下午
地点:全科12号诊室
5. 周婷,副主任医师,普陀区中医医院心病科
简介:上海中医药大学名老中医工作室三期建设继承人,师从龙华医院心内科林钟香教授、岳阳医院黄振翘教授,现任上海市中医药学会心病分会委员、上海市中医药学会老年病分会委员、上海市中医药学会膏方分会委员。
擅长:各类中医、中西医结合治疗内科心血管系统疾病的诊治。
时间:周二下午
地点:中医诊室二
6. 鲁郡,副主任医师,普陀区中心医院内分泌科
简介:医学博士。主要从事内分泌和代谢疾病的临床和研究工作。对内分泌疾病的诊治和内分泌危重症的抢救及后续治疗都具有较为丰富的临床经验。
擅长:糖尿病、甲亢、甲减、肥胖、骨质疏松症、妊娠合并甲状腺功能异常。
时间:每周二下午
地点:糖尿病小屋
7. 王臻,副主任医师,普陀区中心医院骨科
简介:从事骨科临床工作20余年,擅长四肢关节周围骨折、骨盆、髋臼骨折的微创手术治疗及人工髋、膝关节置换术,对关节外科常见病及疑难疾病有较深入的研究,积累了丰富的临床经验。
擅长:四肢关节周围骨折、骨盆、髋臼骨折的微创手术治疗及人工髋、膝关节置换术。
时间:周二下午(定期)
地点:三楼康复中心
8. 仇建军,副主任医师,普陀区中心医院骨科
简介:医学硕士,毕业于上海交通大学附属第六人民医院,师从国内外著名的骨科专家张长青教授。从事骨科临床工作近20年。
擅长:四肢创伤、老年骨质疏松骨折、股骨头坏死、骨关节炎、髋膝关节置换、颈腰痛等常见病、多发病的诊治。
时间:周二下午(定期)
地点:三楼康复中心
9. 费青,副主任医师,利群医院骨科
简介:上海市利群医院骨科副主任;现任上海市医师协会骨科医师分会区属医院工作组委员;上海市普陀区工伤鉴定专家组成员。主攻创伤骨科,对四肢创伤骨科的治疗,对髋关节置换、假体周围骨折、椎体压缩性骨折、骨不连及其他骨科常见病多发病有丰富的诊疗经验。同时也从事骨质疏松相关管理治疗工作。
擅长:四肢创伤骨科的治疗以及骨科常见病多发病的诊疗。
时间:周四下午
地点:全科12号诊室
10. 刘巍,副主任医师,普陀区中心医院泌尿外科
简介:泌尿外科医学博士,现任中华中医药学会男科分会青年委员,上海市中医药学会男科分会委员,擅长前列腺增生,阳痿早泄等男科疾病的诊治,对泌尿系结石,泌尿系肿瘤,女性压力性尿失禁等泌尿系统疾病的诊治有丰富的经验。
擅长:泌尿系结石、前列腺增生、泌尿系肿瘤。
时间:周三上午
地点:全科12号诊室
曹杨社区卫生服务中心
地址:普陀区兰溪路121号
电话:62164506